关于运算放大器承受电过载的能力,这些问题往往集中在设备输入上,但可能涉及电源电压引脚甚至输出引脚。这些不同的引脚功能中的每一个都具有由特定半导体制造工艺和连接到引脚的特定电路的电压击穿特性确定的电应力限制。此外,这些电路内置了内部静电放电(ESD)保护,以保护它们在产品组装之前和期间免受意外ESD事件的影响。
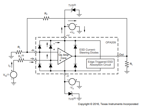
很好地理解这种基本的ESD电路及其与电气过应力事件的相关性是有帮助的。OPA209系列中包含的ESD电路示意图见图1(由虚线区域表示)。ESD保护电路包括从输入和输出引脚连接并路由回内部电源线的几个电流控制二极管,在那里它们在运算放大器内部的吸收器件处相遇。该保护电路旨在在正常电路操作期间保持非活动状态。
ESD事件产生一个短持续时间的高压脉冲,当它通过半导体器件放电时,该脉冲会转化为短持续时间、高电流脉冲。ESD保护电路被设计为在运算放大器核心周围提供电流路径,以防止其损坏。保护电路吸收的能量随后以热量的形式消散。
当ESD电压在两个或多个放大器器件引脚上产生时,电流流过一个或多个子转向二极管。根据电流的路径,吸收装置可能会激活。吸收器件具有一个触发或阈值电压,该电压高于OPA209的正常工作电压,但低于器件击穿电压水平。一旦超过这个阈值,吸收装置就会迅速激活并将电源轨上的电压箝位到安全水平。
当运算放大器连接到如图1所示的电路时,ESD保护组件将保持非活动状态,不参与应用电路操作。然而,可能会出现施加电压超过给定引脚工作电压范围的情况。如果发生这种情况,则存在一些内部ESD保护电路可能被偏置并传导电流的风险。任何这样的电流都发生在转向二极管路径中,很少涉及吸收装置。
图1描绘了一个具体示例,其中输入电压VIN超过正电源电压(+VS)500 mV或更多。电路中发生的大部分事情取决于电源特性。如果+VS可以吸收电流,则其中一个上部输入转向二极管导通并将电流引导到+VS。过高的电流水平可能会随着VIN的增加而流动。因此,数据表规范建议应用将输入电流限制在10mA。
如果电源不能吸收电流,VIN可能会开始向运算放大器提供电流,然后接管正电源电压的来源。在这种情况下,危险在于电压可能会上升到超过运算放大器绝对最大额定值的水平。
另一个常见问题是,当电源+VS和/或-VS为0V时,如果向输入端施加输入信号,放大器会发生什么。
同样,这取决于在0V或低于输入信号幅度的电平时的电源特性。如果电源表现为高阻抗,则运算放大器电源电流可能由输入源通过电流控制二极管提供。这种状态不是正常的偏置状态;放大器将无法正常工作。如果电源阻抗低,则通过转向二极管的电流可能会变得相当高。电流水平取决于输入源输送电流的能力以及输入路径中的任何电阻。
如果电源吸收电流的能力存在不确定性,可以在电源引脚上添加外部齐纳二极管,如图1所示。齐纳电压的选择必须使二极管在正常运行期间不会导通。
然而,其齐纳电压必须足够低,以便在电源引脚开始上升到安全工作电源电压水平以上时,齐纳二极管导通。

图1:等效内部ESD电路及其与典型电路应用的关系
备注:
(1) VIN=+VS+500 mV
(2) TVS:+VS(最大)>VTVSBR(最小)>+VS
(3) 建议值约为1 kΩ