LED照明产品标准迭代升级,以及使用者对照明光质量的追求,是制造厂商创新产品方案的动力。英飞凌广泛的LED照明产品组合,一直以来是国际国内照明制造厂商青睐的选择。
ICL88xx家族系列为新一代LED通用照明而设计研发,创新的混合信号控制技术,使得产品具有超高性价比。ICL88xx适用于反激AC-DC控制拓扑。基于ICL88xx设计的系统在提供高质量光输出同时,具有高功率因素,低谐波失真,低EMI,高效率等性能。ICL8800具有家族系列全部基本功能,ICL8810及ICL8820在ICL8800基础上增加额外功能,包括支持智能照明的低待机功耗,支持更好EMI性能的频率抖动功能。
英飞凌AC-DC LED 驱动控制芯片,分为两大类别:数字控制器XDPL系列,针对高性能需求设计;混合信号控制器ICL系列,针对更高性价比需求场合。
跟市场上其他方案相比,ICL88xx具明显优势:满足最新IEC61000-3-2谐波要求及欧盟ERP2019年后的新标准要求;动态响应快;满足智能照明要求的低功耗;支持应急照明设计;支持小型化高功率密度设计。
ICL88xx全系列高度集成AC-DC LED驱动ICs,支持功率可达150W,非常适合中小功率LED驱动电源设计,以及其他需要高PF或低待机功耗的应用领域。
CL88xx功能描述
ICL88xx系统概述
ICL88xx组成的典型LED照明系统框图如图1所示,ICL88xx控制的反激输出恒压给后级,图示两级方案不但减小了输出纹波,提高了光输出的质量,而且降低了单级系统对设计余量的要求,大幅提高了整个系统的性能。基于这种拓扑架构可以设计从简单入门级的LED驱动器到复杂的智能LED驱动器,灵活性和可扩展性非常高。

图1 ICL88xx组成典型两级LED驱动器系统
ICL88xx可以实现副边反馈控制或者原边反馈控制,根据项目的需求可自主选择。原边控制的优点在于不需要光耦,BOM成本相对节省;副边控制比原边控制具有更多优点:变压器设计更容易更简单,直接测量输出电压,不需要泄放电路,降低了过电压的风险,同时也节省了成本;副边控制可以和线性恒流控制器配合使用,减少DC-DC级的压降,提升了效率;副边控制在极轻载比如深度调光时仍能保持输出恒定,同时保持高效率。对于深度调光的LED驱动器设计,副边控制是最适合的。典型副边控制ICL88xx系统如图2所示。

ICL88xx集成创新混合信号控制技术,采用DSO-8封装。家族系列一共有三款产品,ICL8800基本款具有优异的PFC和THD性能,完善的功能及相关保护;ICL8810在ICL8800的基础上增加了间歇模式,以支持智能照明低功耗需求;ICL8820在ICL8810的基础上集成了了频率抖动功能,在直流输入模式下有更优异的EMI性能。全系列支持以下功能:
● 反激恒压输出;
● 副边反馈控制或原边控制;
● 全电压输入(90Vac to 300Vac,45Hz to 66Hz)和直流输入;
● 可调节最大导通时间,低压输入限功率以保证安全;
● 开机软起动;
● 间歇工作模式;
● 频率抖动功能
此外,全系列集成过电压,过电流,过温度保护,及输入过压欠压检测保护,开环保护。
工作模式
ICL88xx电压模式工作有利于功率因数校正,基于工作条件比如输入电压输入频率负载状况等自动选择最优的工作模式。支持的工作模式有:
● 准谐振模式
这种模式通过控制导通时间让开关在谷底开通,最小化开关损耗,以最大化系统效率。

图3 第一个谷底开关波形
● 间歇模式
这种模式提高了系统在轻载时的效率,扩展了宽电压输入的功率范围,满足低待机功耗要求。
在高功率时,控制器工作在准谐振模式,功率降低时导通时间减少;功率降到一定程度时,控制器增加谷底数,避免频率过高;谷底数改变时,导通时间会同步优化使得功率相对恒定。
为了输出最小的功率,ICL8810和ICL8820会进入间歇模式,间歇频率是交流输入频率的四倍。

图4 开关特性VS相对功率(ICL8810/ICL8820)
反馈环
脉冲的产生基于从VS引脚引出的电流。这种方法具有更好的抗噪性。在包括突发模式在内的整个脉冲宽度范围内,VS电流从200μA指数映射到600μA。在20μs到1μs的范围内,映射相对良好,每50μA光电流的脉冲持续时间减少一半。

图5 导通时间与vs引脚电流的映射
为确保反馈回路正常运行,需要从VS引脚接一个12 k?接地。该引脚的最小电流(通过光耦的电流加上12 k ? 电阻的电流)导致最大功率传输,VS引脚输出的最大电流导致最小功率工作点。为了获得最佳的THD和PF结果,建议使用几Hz的交叉频率。

图6 VS引脚电路
功率因数校正和THD校正
栅极驱动GD通过导通时间控制在电压模式下驱动功率MOSFET。通过外部反馈回路抑制输出纹波,可在交流半正弦波期间获得准恒定的导通时间。这已经确保了基本的高功率因数和低THD性能。
此外,ZCD引脚用于THD校正功能,根据检测到的IZCD电流扩展驱动信号的脉冲宽度。这优化了输入电流波形,尤其是在接近交流电压过零的区域。原理如图7所示。

图7 THD校正原理
设计案例
以下为设计案例的部分信息结果(基于运放反馈)。
副边控制案例
由于一次侧功率扩展以及二次侧功能扩展更加方便,两级拓扑越来越流行。高光质、深度调光,以及带有传感器和MCU的更复杂系统,需要通过二次侧调节(SSR)拓扑实现稳定的输出电压(CV)。闪烁和总谐波失真(THD)以及谐波的更严格标准也更有利于SSR拓扑。SSR配置中使用的控制器适用于开/关LED驱动器,是深度调光至0.1%和调灭的最佳解决方案。
本案例是基于SSR控制的43W设计。主要设计规格如下:
● 输入电压:90 to 305Vac;
● 输出电压: 54Vdc
● 输出电流: 0-800mA
● 最低效率 (满载): 91%
● 最小工作频率(满载):52kHz
● 谐波:EN61000-3-2
● EMI:EN55015
电路板实物及PCB布局如下图8所示。

图8 43W SSR 电路板
输出电压调整率如下图9:

图9 电压调整率
效率曲线如图10:

图10 效率曲线
空载待机功耗如图11:

图11 待机功耗
THD如图12:

图12 THD曲线
PF测量结果如图13:

图13 PF曲线
其他测试结果请参考相关文档,比如谐波,EMI,Jitter, Burst mode及相关保护功能等。
原边控制案例
如果只需要调光到5%到10%,并且可以接受更大的输出电压公差(3%到5%),那么就有可能采用PSR设计,与SSR解决方案相比,系统成本更低,省去了光耦,电压基准和误差放大器。ICL88xx系列可用于SSR系统以及PSR拓扑中的所有功能。
本案例为基于PSR控制模式设计的42W参考设计。主要规格如下:
● 输入电压 100-264Vrms
● 输出电压设定 Vout,setpoint 54V
● 输出电流 Iout 0-750mA
● 最大效率(Pout,max)91%
● 目标最小频率(Pout,max) 52kHz
图14为设计电路板。

图14 PSR设计案例电路板
图15是输出电压调整率。

图15 输出电压与负载
效率曲线如图16所示。

图16 参考设计效率
PF和THD分别如图17和图18所示。

图17 PF曲线

图18 THD曲线
小型化设计案例
小型化,高功率密度是电源产品设计的趋势之一。提高工作频率有利于缩小变压器和被动器件的体积。使用ICL88xx有两种小型化设计的方式。
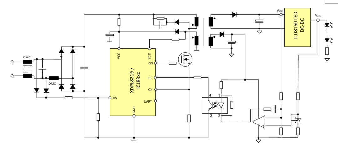
ICL88xx SSR模式结合DC-DC 降压变换器,使用电压差值控制,可以显著提高系统效率,降低后级Buck级温度,并降低buck电感等组件的尺寸及成本,从而减少系统的尺寸和成本。系统简图如图18所示,具体信息请参阅:《ILD8150E 高效率参考设计报告》。

图19 ICL88xx+ILD8150高效率方案示意图
使用ICL88xx做小型化方案还可以直接用高频工作模式,ICL88xx可以工作在250kHz以上,搭配市面上开关速度最快的CoolMOS,或者搭配氮化镓器件,可以使整个系统的体积大幅度减少。
设计工具
英飞凌提供基于ICL88xx的开发设计工具,方便设计者使用。点击此处即可下载图19所示界面的开发工具。

图20 ICL88xx设计工具
结论
本文描述了英飞凌LED AC-DC控制器ICL88xx的概况,并配以设计案例测试结果。ICL88xx非常适合LED驱动器电源系统的AC/DC一级,高PF,低THD,高效率,支持0.5%以下的调光,支持低待机功耗,支持小型化设计。能够满足绝大多数智能照明对控制芯片的要求。
参考文献
Infineon_Datasheet_ICL88xx_Rev1.0
Infineon-Design_guide_Lighting_ICs_ACDC_LED_Driver_ICs_ICL88xx-ApplicationNotes-v02_00-EN
Infineon-Reference_board_REF_ICL8810_LED_42W_PSR-ApplicationNotes-v01_01-EN
Infineon-Reference_boards_REF_ICL88xx_LED_xxx-ApplicationNotes-v01_00-EN
Infineon-Engineering_report_ILD8150E_LED_Driver_high_efficiency_reference_design-ApplicationNotes-v01_00-EN
Power and Sensing Selection Guide 2022
来源:英飞凌科技