AD7740的温度传感器应用
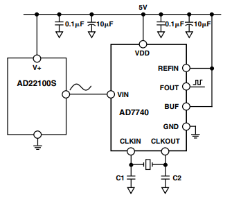
AD7740 可以与 AD22100S 温度传感器配合使用,以提供环境温度的数字测量值。AD22100S 的输出电压与温度乘以电源电压成正比。它使用单一 5 V 电源,其输出在 -50°C 时为 0.25 V,在 +150°C 时摆动至 4.75 V。通过将其输出馈入 AD7740,环境温度值被转换为数字脉冲串。

图:将 AD7740 与温度传感器一起使用
由于其比率特性,该应用提供了一种极具成本效益的解决方案。由于 5 V 电源被用作电压频率转换器 (VFC) 和 AD22100S 的参考,因此消除了对外部精密参考源的需求。
电源旁路和接地
在任何对精度要求重要的电路中,仔细考虑电源和接地回路的布局有助于确保达到额定性能。安装 AD7740 的印刷电路板应设计成将模拟部分和数字部分分离并限制在电路板的特定区域。
为了最大限度地减少它们之间的电容耦合,数字地平面和模拟地平面应仅在一处连接,即靠近 AD7740 的位置,且不应重叠。
避免在器件下方布设数字线路,因为这会将噪声耦合到芯片上。应允许模拟地平面在 AD7740 下方延伸,以避免噪声耦合。AD7740 的电源线应使用尽可能宽的走线,以提供低阻抗路径并减少电源线上的毛刺影响。像时钟这样的快速开关信号应使用数字地屏蔽,以避免向电路板的其他部分辐射噪声,且时钟信号绝不应布设在模拟输入附近。避免数字信号和模拟信号交叉。电路板两面的走线应相互垂直布设。这可以减少穿透电路板的馈通效应。微带线技术是最好的方法,但在双面电路板上并不总是可行。在这种技术中,电路板的元件面专门用于地平面,而信号走线则放置在焊接面。
良好的去耦也很重要。所有模拟电源都应使用贴片电容去耦至接地 (GND),即一个 10 µF 电容与一个 0.1 µF 电容并联,并尽可能靠近封装放置,理想情况下紧贴器件。旁路电容的引线长度应尽可能短。必须将这些电容物理上放置在靠近 AD7740 的位置,以最大限度地减少电容和电源引脚之间 PCB 走线的电感。10 µF 电容采用钽珠型,位于 VFC 附近,以减少低频纹波。0.1 µF 电容应具有低等效串联电阻 (ESR) 和等效串联电感 (ESI),例如常见的陶瓷类型,它们在高频下提供低阻抗接地路径,以处理因内部逻辑开关引起的瞬态电流。此外,在电源连接到 PCB 的位置放置大电容 (> 47 µF) 也是有益的。