我们都知道反相放大器能将输入的信号反相放大,这是很基本的知识,学过电路的一般都知道。反相放大器的公式为Vout=-Vin*Rf/Rin.根据已知的公式,能很轻松的完成设计,但反相放大器与生俱来的有个小缺陷,反相输入放大器的输入阻抗不是很高,而我们在电路设计中一般希望放大器的输入阻抗要高,这样放大器才不会从信号源吸收电流,才不会影响待放大信号以及对电路的放大结果产生影响。为什么这么说呢?请看下面一个反相输入放大器的图(以下反相输入放大器简称为反相放大器,打字好累啊,能少打几个是几个)。

根据公式,Vout=-Vin*Rf/Rin,可得知放大倍数为10K/1K=10倍。好了,先请记住这个结果。
下面根据运放“虚短虚断”的特点来分析下,上图同相输入端接地,电位为0,根据运放虚短的特点,运放的3脚同相输入端和4脚反相输入端的电位相等,所以4脚反相输入端的电位也为0电位。电阻Rin的右端相当于连接到0电位,运放等效戴维南电路如下图:

现在想象一下,我们把整个放大电路看成一个黑盒子(如下图),我们从Vin这个信号源处往这个黑盒子里面看,从下图能看出来,这个Rin就决定了反向放大器的输入阻抗,所以这个反相放大器的输入阻抗就为Rin的大小1K.

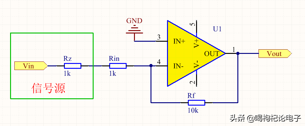
因为Rin的存在,导致反相放大器输入阻抗低,从而导致反相放大器在工作时会对信号源产生影响,从而对放大结果产生影响,下面我们来讲讲是怎么对反相放大器的放大结果产生影响的?我们常见的信号源Vin,一般都不是理想的电压源,它会有内阻,假定上图的这个信号源的内阻为Rz,大小为1K.根据这个修改下原理图如下:

如上图,可明显的看出,信号源内阻Rz和Rin是串联的,根据反相放大器公式,Vout=-Vin*Rf/(Rz+Rin),可求得结果为10k/(1k+1k)=5倍,还记得最开始的计算结果吗?放大结果不是10倍吗?对,我们预想的电路是想将输入信号放大10倍,而现在的结果大相径庭,误差足足一倍,而且同样的电路输入不同内阻的信号源,也就是Vin的内阻Rz不同的话,放大结果还会不一样。现在你明白了反相放大器的这个缺点是怎么产生的了吧?

因运放的反相输入端为0电位,根据上图的电流流向,可以很轻松的判断出输出Vout为负电压,这也就是反相放大器的计算公式前面有个负号的原因,因为输入电压被反相了。反向放大器的公式推导,很多朋友都分享过,此处不再累述,根据上图电流流向也能很轻松的将公式推导出来。