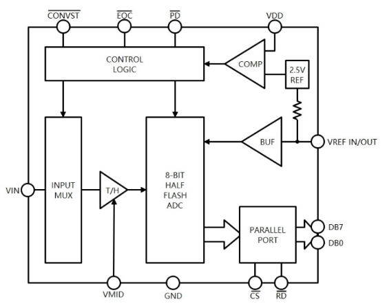
SC1083 为高速、单通道、微处理器兼容型、8 位模数转换器 (ADC),最大吞吐量为 2MSPS。器件都内置一个 2.5V (2%容差) 片内基准电压源、一个采样保持放大器、一个 8 位半快速型 (half-flash) ADC 和一个高速并行接口,可采用 3V±10% 和 5V±10% 单电源供电。
SC1083 将转换启动与关断功能结合在一个引脚上,即 CONVST 引脚,这样便可实现在一次转换结束时自动关断的独特省电模式。当转换结束,即 EOC (转换结束) 信号变为高电平后,会对 CONVST 引脚上的逻辑电平进行采样。如果它在该点为逻辑低电平,则 ADC 关断。SC1083 还具有单独的关断引脚。
利用该并行接口,可方便地与微处理器和 DSP 进行接口。这些器件仅使用地址解码逻辑,因此很容易实现到微处理器地址空间的映射。
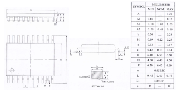
SC1083 采用 20 引脚超薄紧缩小型封装 (TSSOP)。
主要特征
◼ 8 位半快速型 (half-flash) ADC
◼ 单端模拟输入通道,并提供输入偏移调节
◼ 片内采样保持
◼ 提供最高 10MHz 输入频率时的信噪比性能
◼ 转换结束时自动关断
◼ 片内基准电压源 (2.5V)
◼ 工作电压范围较宽:
3V±10% 和 5V±10%
◼ 输入范围:
0V 至 2Vp-p,VDD=3V±10%
0V 至 2.5Vp-p,VDD=5V±10%
◼ 灵活的并行接口,利用 EOC 脉冲可独立工作
功能模块示意图

外观尺寸图

如有产品方面的需求,可直接联系我们进行询价。