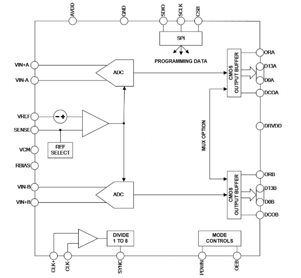
SC1243 是采用多级差分流水线架构,内置高性能采样保持电路和片内基准电压源的双通道、14 位、 20MSPS/40MSPS 模数转换器 (ADC),采用 1.8V 模拟电源供电。
SC1243 内置输出纠错逻辑,在 40MSPS 采样速率时可提供 14 位精度,并在整个工作温度范围内无失码状态。内置多种功能模式可使 SC1243 的灵活性达到最佳、系统成本最低,例如生成可编程数字测试码等。可获得的数字测试码包括内置固定码和伪随机码,以及可通过串行接口 (SPI) 进行配 置的用户自定义测试码。
SC1243 需要一对差分时钟输入来控制所有内部转换,数字输出数据格式为偏移二进制或二进制补码。每个 ADC 通道均有一个数据输出时钟 (DCO),用来确保接收数据具有正确的锁存时序。SC1243 支持 1.8V 和 3.3V 两种 CMOS 输出电平,输出数据可以在单条输出总线上多路复用。
SC1243 支持单端输入应用模式,且支持较宽的共模输入范围。
SC1243 采用 64 引脚的 QFN 封装。
主要特征
◼ 1.8V 模拟供电
◼ 1.8V 至 3.3V 数字输出供电
◼ 信噪比 (SNR):
73.1dBFS (fin=30.5MHz@40MSPS)
72.7dBFS (fin=70MHz@40MSPS)
◼ 无杂散动态范围 (SFDR):
89dBc (fin=30.5MHz@40MSPS)
82dBc (fin=70MHz@40MSPS)
◼ 微分非线性 (DNL):±0.75LSB (典型值)
◼ 片内基准电压源和采样保持电路
◼ QFN-64 封装 9mm×9mm
功能模块示意图

外观尺寸图
