AD688是一款高精度±10V跟踪基准。低跟踪误差、低初始误差和低温度漂移使AD688具有以前单片形式无法获得的参考绝对±10 V精度性能。AD688使用专有的离子注入埋入式齐纳二极管,并对高稳定性薄膜电阻器进行激光晶片漂移微调,以提供出色的性能。其工作原理如下所示:
工作原理
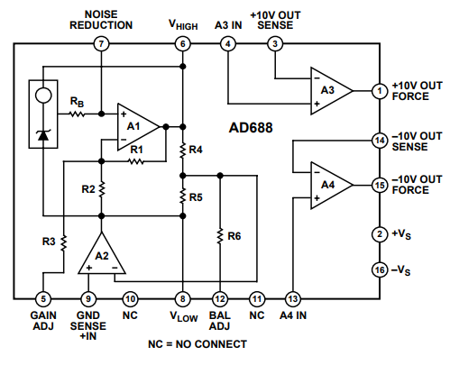
AD688 由一个埋入式齐纳二极管基准源、放大器及相关薄膜电阻组成,如图所示。温度补偿电路使器件的温度系数达到 1.5 ppm/°C 或更低。

放大器 A1 具有多种功能。其主要作用是将齐纳电压放大至所需的 20 V。此外,A1 还通过引脚5(GAIN ADJ)支持对 20 V 输出的外部调节。利用齐纳输出与 A1 同相输入之间的偏置补偿电阻,可在降噪引脚(引脚7)处接入一个电容,构成低通滤波器,从而降低齐纳噪声对电路的影响。两个匹配的 12 kΩ 标称薄膜电阻(R4 和 R5)将 20 V 输出分压为一半。
放大器 A2 提供电路的接地检测功能。其同相输入端(引脚9)检测系统接地,并强制使 R4 与 R5 的中点成为虚拟地。引脚12(BAL ADJ)可用于对该中点进行精细调节。放大器 A3 和 A4 为内部补偿型,用于缓冲引脚6和引脚8上的电压,并提供完整的开尔文输出。因此,AD688 具备完整的开尔文能力,能够检测系统接地,并提供以该地为参考的强制与检测输出。
如有型号采购及选型需求,可直接联系兆亿微波电子元件商城。