电气原理图主要是用来表明设备电气的工作原理及各种电器元件的作用,是一种相互之间关系的表达方式。合理运用电器原理图的方式和技巧,对于分析电气线路、排除电路故障、程序编程等方面有显著作用。下面就一块来了解一下吧!
1.电气原理图组成
电气原理图通常由主电路、控制电路、保护、配电电路等几部分组成。
2.常见的绘图软件
电气CAD、protel99、Cadence等
3.基础的电气符号图
3.1电气常用图形符号






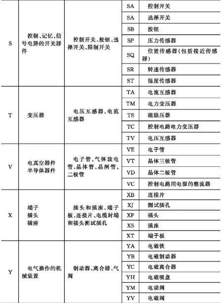
3.2电气常用文字符号



3.3常用的辅助文字符号

以上就是关于电气原理图的一些基础电气符号信息,希望对你在设计中有所帮助,如有型号采购及选型需求,可直接联系兆亿微波电子元件商城。