问:什么是ADN8831单芯片TEC控制器的信号流?
答:
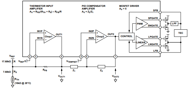
ADN8831 集成两个自动归零放大器,分别定义为 Chop1 放大器和 Chop2 放大器。两个放大器都可以作为独立放大器使用,因此温度控制的实现方式可以有所不同。下图展示了 ADN8831 的信号流,以及使用 Chop1 放大器和 Chop2 放大器实现温度控制环路的典型方案。

在 图 中,Chop1 放大器和 Chop2 放大器分别配置为:
Chop1:热敏电阻输入放大器
Chop2:PID 补偿放大器
工作流程如下:
步骤一:热敏电阻输入放大器放大热敏电阻电压
步骤二:输出至 PID 补偿放大器
步骤三:PID 补偿放大器在频域上补偿环路响应
补偿环路在 OUT2 的输出被馈送至线性 MOSFET 栅极驱动器。LFB 端的电压与 OUT2 一起被馈送至 PWM MOSFET 栅极驱动器。
包括外部晶体管在内,差分输出部分的增益固定为 5。
有关输出驱动器的详细信息,请参阅 MOSFET 驱动放大器部分。