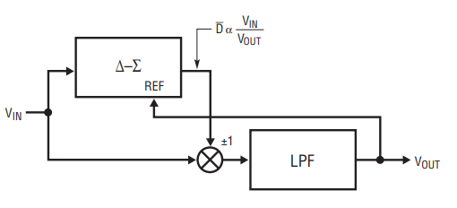
LTC1966 采用一种全新的 RMS-to-DC 转换拓扑结构:其中 ΔΣ 调制器充当除法器,而一个简单的极性开关则用作乘法器,如下图所示。

ΔΣ 调制器具有单比特输出,其平均占空比(D)与输入信号除以输出信号的比值成正比。该 ΔΣ 是一个二阶调制器,具备优异的线性度。此单比特输出用于选择性地缓冲或反相输入信号。
同样,这是一个线性度极佳的电路,因为它仅在两个工作点运行:±1 增益;随时间推移的平均有效乘法结果将落在这两点之间的直线上。这两个元件的组合再次形成一个低通滤波器,其输入信号正比于 (VIN)² / VOUT,如上所述,从而实现 RMS-to-DC 转换。
该低通滤波器执行 RMS 函数的 averaging(平均)操作,其截止频率必须低于所关注的最低频率。对于工频测量而言,该滤波器若集成于芯片内会过大,但 LTC1966 仅需在输出端外接一个电容即可实现该低通滤波器功能。
用户可根据所需频率范围和建立时间要求选择该电容值。
该拓扑结构本质上比基于对数/反对数实现的方案更稳定、线性度更高,主要原因在于所有信号处理均发生在由高增益运算放大器构成的闭环电路中。
除此之外还需要注意,内部缩放比例设定为:仅当 VIN 超过 ±4 · VOUT 时,ΔΣ 输出的占空比才会被限制在 0% 或 100%。