LT3755亚德诺DC/DC 控制器

概述
LT®3755、LT3755-1 和 LT3755-2 是专为驱动高电流 LED 而设计的 DC/DC 控制器,可作为恒流源使用。它们通过内部稳压的 7.15V 电源驱动一个低侧外部 N 沟道功率 MOSFET。其固定频率、电流模式架构可在宽范围的输入电压和输出电压下实现稳定运行。接地参考型 FB 引脚不仅作为多种 LED 保护功能的输入端,还使转换器能够以恒压源方式工作。频率调节引脚允许用户在 100kHz 至 1MHz 范围内编程设定开关频率,以优化效率、性能或外部元件尺寸。
LT3755/LT3755-1/LT3755-2 在 LED 串的高侧检测输出电流。高侧电流检测是最灵活的 LED 驱动方案,支持升压(boost)、降压(buck)或升降压(buck-boost)拓扑配置。PWM 输入可提供高达 3000:1 的 LED 调光比,CTRL 输入则提供额外的模拟调光能力。
特性
3000:1 真彩 PWM™ 调光
宽输入电压范围:4.5V 至 40V
输出电压高达 75V
恒流与恒压调节
100mV 高侧电流检测
支持 LED 在升压、降压、升降压、SEPIC 或反激拓扑中工作
可调频率:100kHz 至 1MHz
开路 LED 保护
带迟滞的可编程欠压锁定
改进型开路 LED 状态引脚(LT3755-2)
频率同步功能(LT3755-1)
PWM 断开开关驱动器
CTRL 引脚提供模拟调光功能
低关断电流:<1μA
可编程软启动
散热增强型 16 引脚 QFN (3mm × 3mm) 和 MSOP 封装
符合 AEC-Q100 车规级认证,适用于汽车应用
应用
大功率
电池充电器
精确的限流电压调节器
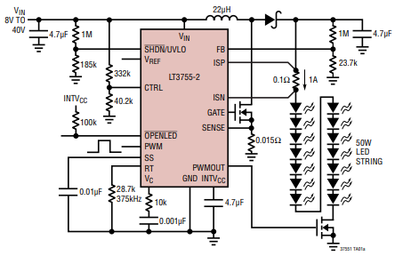
50W白色汽车LED前照灯驱动器典型应用图
