AD8010 是一款电流反馈放大器,针对高电流输出进行了优化,同时在平坦度、失真和差分增益/相位方面保持了优异的性能。
作为一款视频分配放大器,AD8010 可以从单个输出端驱动多达 12 个并联视频负载(12.5 Ω),且差分增益误差为 0.04%,差分相位误差为 0.04°。这意味着,与每个输出端只有一个驱动器的设计不同,任何输出端都是所有其他输出端信号的真实反映。
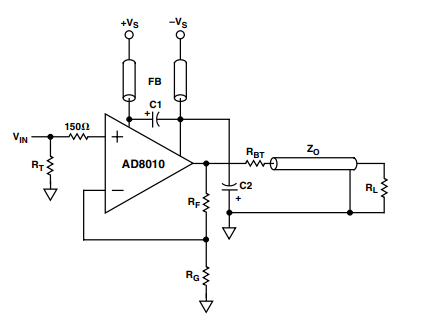
AD8010 的高输出电流能力也使其在 xDSL 应用中非常有用。AD8010 可以低谐波失真地驱动 12.5 Ω 单端或 25 Ω 差分负载。这使其适用于利用升压变压器驱动双绞线传输线的设计。
为了达到这种性能水平,建议在电源旁路方面采取特殊预防措施(如下图所示)。这种配置最大限度地减少了高频电源抑制对差分增益和相位误差的贡献,同时也降低了由于电源中谐波能量引起的失真。
