TPS54560B稳压器芯片在轻负载电流下以脉冲跳过Eco模式运行,通过减少开关和栅极驱动损耗来提高效率。如果输出电压在规定范围内,并且任何开关周期结束时的峰值开关电流低于脉冲跳跃电流阈值,则设备进入Eco模式。脉冲跳跃电流阈值是对应于600mV标称COMP电压的峰值开关电流水平。
在Eco模式下,COMP引脚电压被箝位在600 mV,高压侧MOSFET被禁用。由于设备没有切换,输出电压开始衰减。电压控制回路通过增加COMP引脚电压来响应下降的输出电压。当误差放大器将COMP提升到脉冲跳过阈值以上时,高侧MOSFET被启用,开关恢复。
输出电压恢复到调节值,COMP最终降至Eco模式脉冲跳过阈值以下,此时设备再次进入Eco模式。在Eco模式下,内部PLL保持工作状态。当在Eco模式下以轻载电流运行时,开关转换与外部时钟信号同步发生。
在Eco模式操作期间,TPS54560B感测并控制峰值开关电流,而不是平均负载电流。
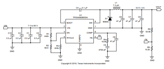
因此,设备进入Eco模式的负载电流取决于输出电感器值。文末图片中的电路在约25.3-mA的输出电流下进入Eco模式。当负载电流接近零时,设备进入脉冲跳过模式,在此期间,它只消耗146μa的输入静态电流。
