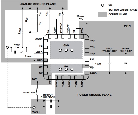
良好的PCB布局对于从ADP2443获得最佳性能至关重要。糟糕的PCB布局会降低输出调节,以及电磁接口(EMI)和电磁兼容性(EMC)性能。文末显示了ADP2443的良好PCB布局示例。有关最佳布局,请参阅以下指南:
使用单独的模拟接地平面和电源接地平面。将敏感模拟电路的接地参考,如输出分压器组件、补偿组件、频率设置组件和软启动电容器,连接到模拟地(GND)。此外,将电源组件的接地参考(如输入和输出电容器)连接到电源地(PGND)。将两个接地平面连接到ADP2443的裸露GND焊盘。
将输入电容器、电感器和输出电容器尽可能靠近IC,并使用短迹线。
确保大电流回路迹线尽可能短和宽。使从输入电容器通过电感器、输出电容器和电源接地平面回到输入电容器的高电流路径尽可能短。为了实现这一点,请确保输入和输出电容器共享一个公共的电源接地平面。
此外,通过将ADP2443的PGND引脚尽可能靠近输入和输出电容器地连接到PGND平面,确保从电源接地平面通过电感器和输出电容返回电源接地面的高电流路径尽可能短。
将ADP2443的裸露GND焊盘连接到大型外部铜接地平面,以最大限度地提高其功耗能力并降低结温。此外,使用短而宽的迹线将暴露的SW焊盘连接到ADP2443的SW引脚;或者将暴露的SW焊盘连接到开关节点的大铜平面以获得高电流。
将反馈电阻分压器尽可能靠近FB引脚,以防止噪声拾取。尽量减少将反馈电阻分压器顶部连接到输出的迹线长度,同时使迹线远离高电流迹线和开关节点,以避免噪声拾取。为了进一步减少噪声拾取,在FB迹线的两侧放置一个模拟接地平面,并确保迹线尽可能短,以减少寄生电容拾取。
