AD9629是一个单片、单通道1.8 V电源、12位、20 MSPS/40 MSPS/65 MSPS/80 MSPS模数转换器(ADC)电子元件。它具有高性能采样和保持电路以及片上电压基准。
模拟输入注意事项
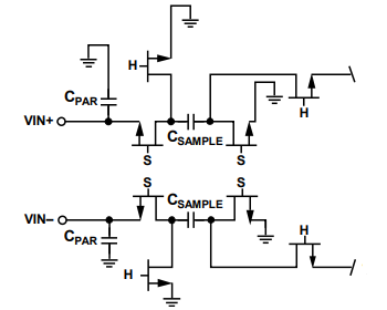
AD9629的模拟输入是一个差分开关电容器电路,设计用于处理差分输入信号。该电路可以支持宽的共模范围,同时保持优异的性能。通过使用中等电源的输入共模电压,用户可以最大限度地减少信号相关误差并实现最佳性能。
时钟信号在采样和保持模式之间交替切换输入电路(见下图)。当输入电路切换到采样模式时,信号源必须能够对采样电容器充电,并在半个时钟周期内稳定下来。与每个输入端串联的小电阻器可以帮助减少从驱动源的输出级注入的峰值瞬态电流。

此外,低Q电感器或铁氧体磁珠可以放置在输入的每条腿上,以减少模拟输入端的高差分电容,从而实现ADC的最大带宽。当以高IF频率驱动转换器前端时,需要使用低Q电感器或铁氧体磁珠。输入端可以放置一个分流电容器或两个单端电容器,以提供匹配的无源网络。这最终会在输入端创建一个低通滤波器,以限制不需要的宽带噪声。