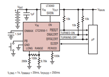
LTC2956是一款微功率、宽输入电压范围、可配置的唤醒定时器,带按钮控制。它会定期唤醒并打开连接的系统,以执行监测温度或捕获图像等任务。完成任务后,LTC2956关闭系统以节省电力。
使用配置电阻器,唤醒定时器周期可以从250毫秒调整到39天。系统唤醒时间可以通过SLEEP引脚的输入脉冲控制,也可以通过ONMAX引脚的电容器调节。LTC2956在1.5V至36V的宽电源输入范围内工作。800nA的低静态电流适合电池供电的应用。
按钮输入允许用户关闭、打开或重置唤醒定时器。定时器关闭时,静态电流降至300nA。LTC2956还提供三个状态输出,以指示模式转换和按钮事件。对于需要正极或负极启用极性的应用程序,有两个版本可供选择。
具备的特性:
1.5V至36V电源输入范围
可调唤醒时间:250ms至39天
可调节的最大唤醒时间
0.8µA静态电流
0.3µA关断电流
带去抖动的按钮输入
低泄漏EN输出允许DC/DC转换器控制(LTC2956-1)
高压EN输出驱动外部P沟道MOSFET(LTC2956-2)
PB输入端±25kV ESD HBM
12芯3mm×3mm QFN和MSOP封装
应用:
心跳计时器
定期唤醒控制
便携式和电池供电设备
气压计
数据采集
