对于交通运输系统中的DC/DC转换器,其性能具有特殊要求,必须具有宽输入范围、严苛环境下EMI的抗干扰能力,这使得商业或“标准”工业级器件不太可能成为可靠的解决方案。本文概述了铁路、汽车和工业车辆的应用要求,并介绍了符合规范要求的模块化解决方案。
DC/DC转换器几乎可以应用到所有的电子系统中:消费类、IT类、工业类、运输类等。转换器大多都嵌在系统中,使系统与外界隔离,不受不可预测的电源和环境变化的影响,但交通工具就不同了。DC/DC转换器通常直接由系统电池供电,系统电池也可以为其他负载供电,产生尖峰、浪涌和电压跌落。交通工具的环境也会有冷凝、冲击、振动和极端温度变化的现象。本质上来说,交通工具在不同辐射EMC环境之间移动,包括来自其他车辆、无线电、电视和移动电话天线的排放。模块化DC/DC转换器是已经通过安全认证的,高性能、低成本器件。这些符合交通工具要求的模块通常需要有特殊的设计才能达到目标市场性能标准。
交通运输系统中的应用有不同的标称电压:以铁路为例
铁路可能被视为DC/DC转换器最苛刻的应用之一,标称系统电压的变化可在24和110VDC之间。根据EN 50155-2017“铁路应用-机车车辆上使用的电子设备” ,标称电压可以有+25%/-30%的变化,电压可以低至标称电压的60%,而浪涌可以高达140%。图1总结了可看到的电压范围。根据该标准,持续100ms的浪涌和电压骤降到特定水平不应导致 “功能偏差” ,浪涌长达一秒的情况下可允许性能稍微下降。至于功率转换器,很难说下游设备可接受的降级的程度,因此事实上DC/DC需要在140%的最高浪涌水平下长期地正常工作。

图1:EN 50155-2017铁路应用不同标称电压的电源电压范围
图1显示DC/DC转换器的“标准”4:1输入范围,说明某些部件可以符合一些铁路要求,而能够应对所有变化的理想转换器则需要10:1或更宽的输入范围。
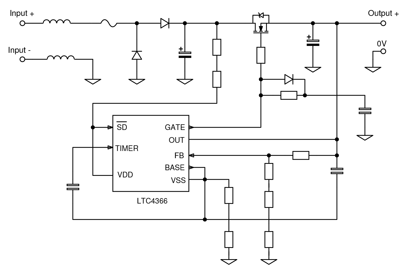
一些铁路应用仍然需要符合RIA 12标准,这是一个旧标准,必须承受大于标称电压3.5倍的浪涌,浪涌持续时间为20ms。对110V系统来说这等于是385V的峰值,DC/DC输入范围很难达到或让瞬态抑制器吸收。源阻抗仅0.2欧姆,因此如果它被箝制到160V,瞬态抑制器的耗散功率峰值将是难以控制的180kW。RECOM[1] 推荐的一种有效方法是用串联MOSFET来 “预调节” 电源,增加一个定时关断机制,如果浪涌持续发生MOSFET的功耗也不会超过额定值。这个方案可以作为预制浪涌抑制器的模块来处理高达300W的连续负载,也可作为分立器件使用,如图2所示。

图2:RIA 12应用的 “浪涌抑制器”设计图(文献来源RECOM)
轨道应用中的DC/DC转换器通常还需要承受EN 61000-4-x标准中定义的快速瞬态过电压。这些能量相对较低,因此简单的LC滤波器和瞬态抑制器就足够了。EN 50155还将电源中断定义成S1、S2和S3三个类别,最坏的情况是标称输入电压中断20ms但不会对性能造成影响。这通常需要DC/DC转换器外接保持电容。
跟其他大多数的应用相比,铁路车辆的设备也受到更高的冲击和振动。EN 61373标准在不同区域定义了等级,从3类安装在车轴到1类安装在车厢。在所有情况下,转换器的结构都需要坚固耐用,PCB喷上涂层并加以灌封来最大限度地减少机械应力、防止潮湿。
RECOM的DC/DC转换器系列及新收购的Power Control Systems [2]公司提供符合铁路EN 50155认证要求的许多产品,从额定8W SMD、DIP24零件到具有超宽12:1输入范围、涵盖所有的标称电压的240W砖型转换器。RECOM还提供符合EN 50155和RIA 12要求的滤波电路参考设计[3],以及常用于轨道旁边的高达10kW三相AC输入电源。
其他工业运输应用可能有类似铁路的要求
宽范围的电池输入电压也适用于其他的应用如电动叉车、混合动力汽车或UPS系统。电池标称电压在12到48V之间,但是重负荷电机在 “负载突降” 时充电电压和浪涌,会将12V系统的最大电压提高到42V甚至更高(图3)。48V系统中的电压相对更高,但是当60V被定义为最大 “安全” 电压时,可以使用如图2的浪涌抑制器电路将DC/DC输入电压钳位到最高60V。在这种安全的特低电压下,DC/DC的绝缘系统可为 “功能隔离” ,而不需要取得认证机构的更高级别的认证。在 “冷启动” 的情况下,低电压宽输入范围DC/DC是一个好方案。由于最终用途的环境无法得到很好地控制、比如,行驶在轨道上的列车,车辆位置无法确定,因此建议使用坚固耐用的器件以确保可靠性。随着电子技术进入农业和所有重型工业车辆,对宽输入范围和坚固结构的要求也是一样的。

图3:12V车辆应用中的浪涌电压(来自LV124)
汽车电源电压明确定义
道路车辆的电源电压是非常明确的,由德国汽车制造商在2013年制定的LV124是12V系统的通用标准。图3为常见的电压,转换器需要在超过4: 1输入范围内可靠工作。虽然不同的制造商有自己的解释和要求,但标准ISO 7637-2也适用于高压瞬态。可以施加高达-150V负瞬态持续2ms以及正电压如+150V持续150ns。负脉冲是由并联电感负载断电所产生的。瞬态具有相对较低的能量,可以使用LC滤波器和瞬态抑制器加以减弱。
人们越来越关注混合动力汽车的48V DC系统,因为即将在2021年实施的法规要求新登记的乘用车的二氧化碳排放需低于每公里95克。那时市场还无法转换成全电动车,因此混合动力车是大型车辆的唯一选择。具有12V和48V系统电压的系统可以提供更好的燃料消耗和排放,48V电池可在必要时提供牵引力,并为油泵和水泵等周边设备供电,这在设备为电驱动时效率更高。
48V系统具有与12V系统类似的欠压和过压百分比范围,但需要考虑将电压保持在安全的60V水平以避免额外的昂贵绝缘系统。标准VDA 320定义的级别如图4所示。

图4:汽车48V系统电压等级
如果在这些系统中使用DC/DC转换器模块,对于信息娱乐或导航应用,4:1(18-72V)输入范围可能就足够了,但该模块仍必须能够承受冲击和振动的规范,以及车辆停放在寒冷的北极或炎热的热带所带来的极大温差。
模块化DC/DC转换器需要符合交通运输系统的应用规范
交通运输对DC/DC转换器的要求可以轻松地由具有长期市场经验的RECOM及姊妹公司PCS的现成解决方案满足。广泛的产品包括在铁路应用中符合EN 50155标准的超宽12:1输入的模块,以及适用于汽车和工业车辆的坚固耐用的转换器。为了确保使用寿命和最佳性能以及满足苛刻应用的要求,RECOM的产品通过了全面的设计验证和测试,包括全部的电性能、HALT、温度循环和高温老化。
文献
[1] RECOM www.recom-power.com [2] Power Control Systems www.powercontrolsystems.com [3] RIA 12 ‘Surge stopper’ and EMI filter R-REF04-RIA12
来源:RECOM