雷达系统设计师最梦寐以求的目标是获得远距离、高分辨率探测能力,以鉴别互相靠近的物体,不仅能够确定目标速度,还可分辨目标类型,从而识别目标。
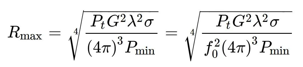
要实现这些目的在很大程度上取决于下面的基本雷达方程:

其中:
Rmax = 最大探测距离
Pt = 发射功率
Pmin = 最小检测功率(由接收器)
λ = 发射波长
σ = 目标雷达散射截面(面积)
G = 天线增益
f0 = 频率
考虑到功率对雷达探测距离的重要性,工程师可能会完全专注于在尺寸限制内尽可能多地提升功率 — 通过使用 Wolfspeed 最新的 GaN 技术获取最高的功率密度。另一方面是依赖雷达算法鉴别多个物体,或者牺牲功率以换取“干净”的脉冲。
这两种方法的结合是必不可少的,工程师可以设计阻抗点在负载牵引仿真得到的峰值功率点上;同时兼顾到其它部分电路设计,以获得基带信号的保真度。

图1:理想脉冲包络(上图)。真实 RF 脉冲中的失真
(下图)会影响雷达性能
#1 脉冲保真度的重要性
脉冲雷达发射机发射经脉冲调制的射频载波信号,遇到目标反射后回波由雷达接收机接收,再经过信号处理分析及判断目标属性。
真实的脉冲通常不是像教科书上说的那样,在无噪音的背景下具有平坦的顶部和零起落时间那样理想化。我们要了解脉冲保真度如何影响雷达性能,必须首先了解典型的脉冲失真(图 1)会妨碍雷达目标的识别。
各种目标以它们独特的方式修改或调制雷达回波。算法则依赖这些信息得以识别这些物体,例如区分商业飞机和国防飞行器。如果放大器发出失真的包络射频载波信号,则可靠探测目标速度、位置和属性的能力会削弱。
#2 解决脉冲的恶化
为实现最佳功率,器件参考面的负载阻抗和源阻抗必须针对峰值功率点设计。在完成射频频率下最优化的阻抗匹配后,则应仔细设计漏极偏置电路,以避免影响该最优匹配。设计不良的漏极偏置电路往往会导致功率放大器脉冲保真度降低。
基本的设计理念是必须让偏置网络尽可能接近理想状态。如图 2 所示,实现方法如下:
● 避免偏置电路上的电压降,以便在漏极处获得最大电源电压。因此,偏置电路上的直流阻抗需要设计趋近于零。
● 确保偏置电路接入到主匹配电路的射频阻抗为无限大(开路),使得传输到负载的射频功率最大化。
● 通过将偏置电路阻抗在调制频率 - 通常从 1 kHz 到 1 MHz 段 - 设计在较低水平,实现较为理想及不失真的调制波形。(从而能够)限制该调制频率下电压分量的产生,以阻止电流和功率过冲和振铃现象。
● 在脉冲“开启”期间,由于器件漏极电流需求较大,电源电压经过偏置电路易引起电压跌落。避免此问题有助于 射频输出功率最大化。

图 2:微波 PA 的部分 AWR 原理图,强调了漏极偏置电路的设计理念
长期以来,设计界公认的做法是沿偏置线添加大电解电容,及添加容值相差 10 倍左右的较小电容。然而,目前对极高功率密度的关注需要我们仔细评估必要的电解电容和去耦电容值,以及确定 RF 电容的最佳位置和旁路电容之间间距。

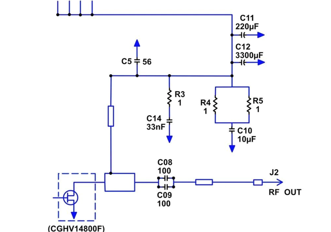
图 3:RF PA 的典型漏极偏置网络,显示了可能影响性能的各种元件
#3 选择 RF 电容值和位置
参看图 3 中的典型漏极偏置网络。在远离漏极的方向上,射频电容 C5 的电容容值最小,但是其位置是最重要的。
在 RF 中,电容阻抗不能简单计算为 1/j(2πfc)。因为每个器件都有与其封装相关的寄生参数,例如,电容的等效电路不仅包括其串联标称值,还包括取决于器件制造特性的寄生 R、L 和 C 部分参数。由于寄生电抗随频率而变化,因此须避免选择会导致信号损耗的元件。
图 4 给出了分析 36 pF ATC600F 电容等效电路模型随频率变化的仿真结果。为了确保偏置电路在 RF 下看等效为开路,电容必须在载波频率下谐振。此特定封装中的 36 pF 值在 1.1 GHz 载波频率下谐振。图 4 中的两张图表都表征了这个射频电容对地的阻抗特性,显示随着频率的增加而下降,直到谐振点,之后封装寄生效应占主导地位,阻抗随着频率上升,等效为电感特性。

图 4:使用高精度 Modelithics 模型的 ATC600F 电容仿真结果
第一个电容的位置也同样重要。电容必须沿偏置线远离漏极移动到,使其在工作频率下及在漏极主匹配网络接入点阻抗为开路。因为将原来的短路旋转到开路的电长度是四分之一波长,所以 RF 电容通常放置在该电长度距离的位置上。
甚至电容的安装方式也会引起不同的变化。与电容水平安装(此时内部极板平行于 RF 传输线)相反,电容竖立安装会提高谐振频率(此时极板垂直于传输线)。
#4 电容的智能组合
沿偏置线智能组合放置电容可以平滑频率响应中尖锐的谐振,从而使偏置网络在调制频率下保持较低而平坦的阻抗特性。
这样的设计有助于实现“更好的脉冲保真度”目标。
#5 电解电容的大小取值
电路系统追求的尺寸、重量和功率特性取决于如何限制漏极大电解电容的惯常使用。给定所需的最大 IC 和最大允许的 dV/dt(单位时间跌落),可以使用以下公式计算最小电容 C 需求值:

#6 从经过验证的参考开始
图 5:使用此处讨论的技术,CGHV14800F-AMP4 实现了雷达脉冲保真度的优化
Wolfspeed 专家使用这种技术来设计优化漏极偏置网络,保证了在高脉冲保真度下实现高 RF 功率输出。例如,Wolfspeed 的 CGHV14800F-AMP4 演示电路提供了一个经过广泛测试和验证的起点。该设计应用 CGHV14800F GaN HEMT 器件于脉冲 L 波段雷达放大器中,在 1,030 至 1,090 MHz 的航空频段实现了 800 W 的输出功率。
要了解更多信息,请阅读 GaN HEMT 脉冲电路,然后参加提高 RF 功率放大器中脉冲保真度建议线上研讨会,深入了解 Wolfspeed 工程师如何确定电容值和位置,如何使用高度精确的器件模型进行广泛的模拟以减少测试时间,以及指导如何调试电路获取最佳性能参数。
英文原稿,敬请访问:
https://www.wolfspeed.com/knowledge-center/article/improving-pulse-fidelity-in-rf-power-amplifiers/
来源:Wolfspeed