ADM7160是一款超低噪声、低压差线性稳压器,采用2.2 V至5.5 V电源供电,最大输出电流为200 mA。在200 mA负载下压差仅为150 mV,不仅可提高效率,而且能使器件在很宽的输入电压范围内工作。采用新颖的电路拓扑结构,实现了超低噪声性能,而无需旁路电容,适合对噪声敏感的模拟和RF应用。ADM7160在提供超低噪声性能的同时,并不影响其PSRR或线路与负载瞬态响应性能。限流和热过载保护电路可以防止器件在不利条件下受损。

ADM7160的EN输入引脚还内置一个下拉电阻。经过专门设计,利用1 μF、±30%小型陶瓷输入和输出电容便可稳定工作,适合高性能、空间受限应用的要求。并且采用紧凑型5引脚TSOT和6引脚LFCSP两种封装,提供16个固定输出电压选项(范围从1.1 V到3.3 V)。LFCSP不仅提供一种超紧凑的解决方案,而且散热性能出色,在小尺寸薄型电路板空间中满足高达200 mA输出电流的应用需求。
具备特性
• PSRR性能:54 dB (100 kHz)
• 独立于VLOUT的超低噪声
3 μV rms(0.1 Hz至10 Hz)
9.5 μV rms(0.1 Hz至100 kHz)
9 µV rms(10Hz至100KHz)
17 µV rms(10Hz至1MHz)
• 低压差:150 mV(200 mA负载)
• 最大输出电流:200 mA
常见应用
• 5G 时序传输高精度同步
• 全球定位系统 (GPS)、PTP (IEEE 1588) 和同步以太网 (SyncE) 抖动滤除和同步
• 光传送网络 (OTN)、同步数字体系 (SDH) 以及宏基站和小蜂窝基站。
• 小基站时钟(基带和射频)
• Stratum 2、Stratum 3e 和 Stratum 3 保持、去除信号抖动和相位瞬态控制
• JESD204B 支持模数转换器 (ADC) 和数模转换器 (DAC) 时钟
• 运营商级以太网
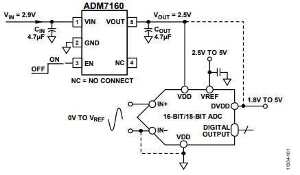
ADM7160应用电路

ADM7160引脚配置
