Qorvo的RFPA5542是一款专为802.11a/n/ac应用设计的三级功率放大器(PA)。集成输入和输出50欧姆匹配大大减少了客户应用中的布局面积、物料清单和可制造性成本。PA经过优化,可最大限度地减少所需的外部组件,以保持线性性能。RFPA5542采用先进的InGaP异质结双极晶体管(HBT)工艺制造,能够实现高达23dBm的线性功率,EVM<1.8%,同时保持出色的功率附加效率。该设备采用4.0mm x 4.0mm x 0.90mm的封装,满足或超过IEEE802.11a/n/ac WiFi RF系统的功率要求。

特性
•POUT=23dBm,5V,11ac,80MHz MCS9,1.8%EVM
•POUT=25dBm,5V,11n,20/40MHz MCS7,3%EVM
•典型增益=33dB
•高PAE
•尽量减少所需的外部组件
•集成调节器
•输入和输出匹配到50欧姆
•集成功率检测器
应用
•无线接入点、网关
•路由器
•机顶盒应用程序
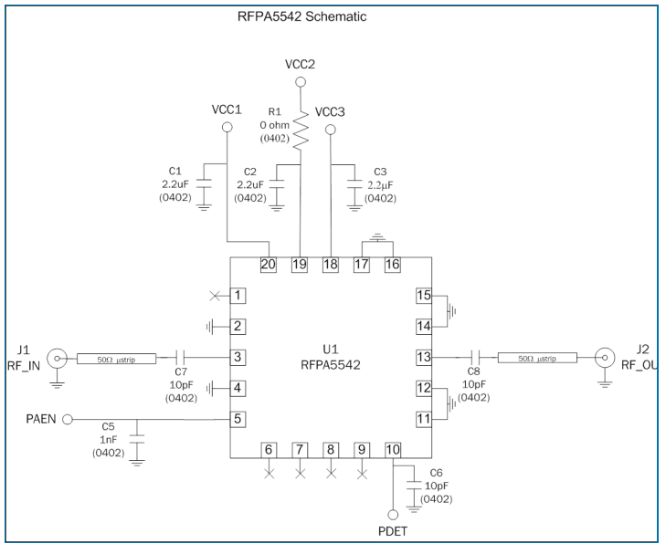
RFPA5542应用示意图

引脚图

点击购买:RFPA5542