Qorvo的QPC0542是一种超宽带SOI单极双掷(SPDT)反射开关。QPC0542的工作频率为0.02至50GHz,在0/+3 V的控制电压下通常支持高达1W的输入功率处理。该开关在40 GHz下保持2 dB或更低的低插入损耗和大于40 dB的隔离,使其成为国防和商业平台上高隔离开关应用的理想选择。QPC0542采用2.25 x 2.25 mm的倒装芯片层压封装。这一点,再加上最小的直流功耗,使得系统集成变得容易。

特性
•频率范围:0.02–50 GHz
•插入损耗:40 GHz时典型值<2 dB
•功率处理:≤1W
•隔离度:40 GHz时典型值为40 dB
•回波损耗:>15dB
•控制电压:+0/3 V
•切换时间:<50ns
•射频稳定时间:<66 ns
•反光开关
•包装尺寸:2.25 x 2.25 x 0.92毫米
应用
•测试和测量
•EW
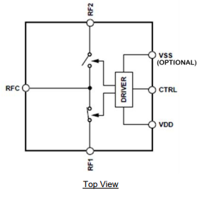
功能框图

功率降额与频率

焊盘配置、说明和标记

