MAAP-011324-DIE是一款以裸片形式提供的0.25 W分布式功率放大器。功率放大器的工作范围为直流至27 GHz,在3-dB压缩下提供18 dB的线性增益和26 dBm的输出功率。该设备在整个频带内完全匹配,并包括一个温度补偿输出功率检测器。MAAP-011324-DIE可用作功率放大器级或更高功率应用中的驱动器级。该产品采用GaAs pHEMT工艺制造,该工艺具有完全钝化的特点,可提高可靠性。

特性
·高增益:18.0 dB
·P1dB:25 dBm
·P3dB:26 dBm
·输出IP3:35dBm
·偏置电压:VDD=8V
·偏置电流:IDSQ=220mA
·50Ω匹配输入/输出
·温度补偿输出功率检测器
·模具尺寸:2800 x 1300 x 100μm
·符合RoHS标准
应用
·ECM
·EW
·雷达
·测试和测量
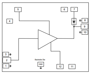
功能示意图


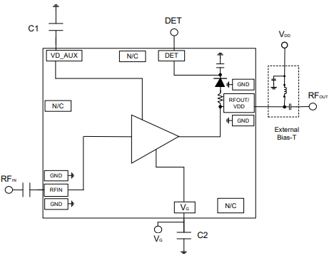
应用示意图


外观尺寸图

