ADES1754是亚德诺用于管理高压和低压电池模块的灵活数据采集系统。该系统可以在162μs内使用完全冗余的测量引擎测量14个电池电压和6个温度或系统电压测量的组合,或者在99μs内仅使用ADC测量引擎执行所有输入。14个内部平衡开关,额定电流>300mA,用于电池平衡电流,支持广泛的内置诊断。最多可以菊花链连接32个设备,以管理448个电池并监测192个温度。
在65V共模范围内,对-2.5V至+5V的电池和母线电压进行差分测量,典型精度为100μV。如果启用过采样,则每个通道最多128个测量值可以在内部以14位分辨率进行平均,并与数字后处理IIR滤波相结合,以提高抗噪性。

在热过载的情况下,该系统可以通过测量其自身的模具温度来自行关闭。该系统使用ADI公司的电池管理UART协议进行稳健的通信,并支持I2C控制器接口进行外部设备控制。它经过优化,支持减少的内部诊断功能集,并通过嵌入式通信和硬件警报接口进行快速警报通信。
特性
•65V工作电压
•超低功耗运行
•关机模式:2μA
•冗余ADC和比较器(COMP)采集
•同时采集电池和母线电压
•14个电池电压测量通道
•2.2mV/5mV/10mV精度(-40°C至+105°C)
•1.8mV精度(+5°C至+65°C)
•14个电池平衡开关
•>300mA软件可编程平衡电流
•与单个细胞计时器自动平衡
•电池电压自动平衡
•紧急放电模式
•六个可配置的温度、电压或GPIO辅助输入
应用
•住宅电池存储系统
•高压电池组
•电池备用系统(UPS)
•超级盖系统
•电池供电工具
•电动汽车充电
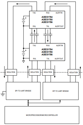
典型应用图
