AD5770R 是一款适用于光电控制应用的 6 通道 14 位分辨率低噪声可编程电流输出数模转换器 (DAC)。该套件包含 1.25 V 片内基准电压源、用于生成基准电流的 2.5 kΩ 精密电阻器、裸片温度、输出监控功能、故障警报和复位功能。

AD5770R 包含五个 14 位分辨率的拉电流 DAC 通道和一个 14 位分辨率的拉电流和灌电流 DAC 通道。
通道 0 可配置为消耗高达 60 mA 的电流和生成高达 300 mA 的电流。通道 1 至通道 5 具有多个通过寄存器设置的可编程输出电流源范围。
每个 DAC 可在 0.8 V 至 AVDD − 0.4 V 的宽电源轨范围内工作,以优化功率效率和热功耗。
AD5770R 采用 2.9 V 至 5.5 V AVDD 电源,额定温度范围为 −40°C 至 + 105°C。
特性
• 6 通道电流输出 DAC
• 14 位分辨率
• 可编程的输出电流范围
• 通道 0:0 mA 至 300 mA、−60 mA 至 +300 mA、−60 mA 至 0 mA
• 通道 1:0 mA 至 140 mA、0 mA 至 250 mA
• 通道 2:0 mA 至 55 mA、0 mA 至 150 mA
• 通道 3、通道 4、通道 5:0 mA 至 45 mA、0 mA 至 100 mA
• 所有电流源输出范围按高达 0.5× 的比例缩减
应用
• 光电控制
• LED 驱动器可编程电流源
• 电流模式偏置
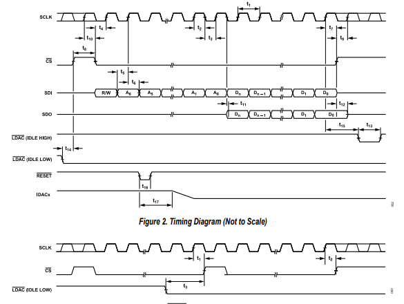
时序图
