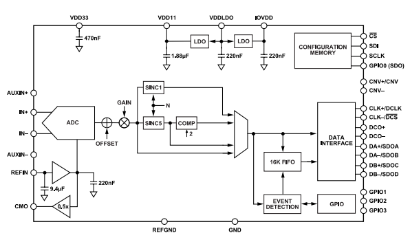
AD4080是一款高速、低噪声、低失真、20位、EasyDrive、逐次逼近寄存器(SAR)模数转换器(ADC)。在超过1 MHz的信号频率下保持高性能(信噪比和失真(SINAD)比>90 dBFS),使AD4080能够为各种精度、宽带数据采集应用提供服务。对于不需要AD4080最低延迟的应用,可以通过应用集成数字滤波和抽取的过采样来简化输入抗混叠滤波器设计,以降低噪声并降低输出数据速率。

AD4080 Easy Drive的功能降低了信号链的复杂性和功耗,同时实现了更大的信道密度和配套组件选择的灵活性。产品输入结构的设计旨在最小化任何与输入相关的信号电流;从而减少任何转换器引起的设置伪影。连续采集架构允许在整个转换周期内进行设置,与其他高速数据转换器相比,简化了ADC驱动器的设置和带宽要求。
AD4080包括几个简化数据转换器集成的元件:低漂移参考缓冲器、用于生成ADC核心和数字接口电源轨的低压差(LDO)稳压器,以及16K结果数据先进先出(FIFO),可以大大减轻数字主机的负载。此外,关键电源和参考耦合电容器集成在封装中,以确保最佳性能,简化印刷电路板(PCB)布局,并减少整体解决方案占用空间。
特性
•高性能•吞吐量:40 MSPS,46.25 ns转换延迟
•INL:±4 ppm(典型值),±8 ppm(最大值)•信噪比/总谐波失真度•在fIN=1 kHz时为93.6 dB(典型)/-110 dB(典型值
•在fIN=1 MHz时为93.5 dB(典型)/-104 dB(典型
•噪声谱密度:-167.6 dBFS/Hz
•20位分辨率,无漏码
•低功率•40 MSPS时典型功率为79.3 mW,正弦波输入为-0.5 dBFS
•易于驱动,全差分输入•6 V p-p差分输入范围•连续信号采集•线性化,5μA/MSPS输入电流
•集成低漂移参考缓冲器和去耦•集成VCM生成
应用
数字成像
细胞分析
光谱
自动化测试设备
高速数据采集
数字控制环路,环路中的硬件
电能质量分析
源测量单元
电子和X射线显微镜
雷达液位测量
无损测试
预测性维护和结构健康
功能框图
