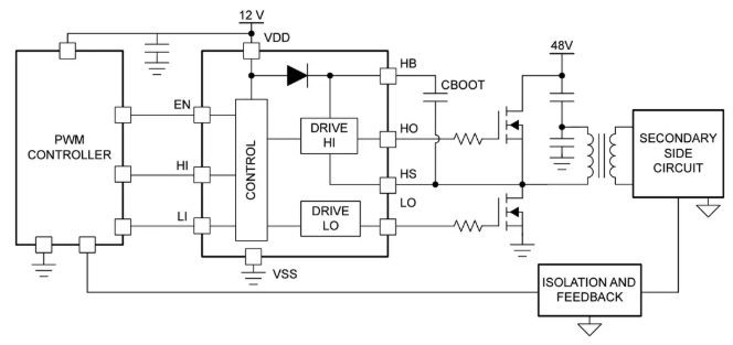
Texas Instruments UCC27311A/UCC27311A-Q1半桥驱动器是坚固耐用的栅极驱动器,设计用于驱动半桥或同步降压配置中的两个N沟道MOSFET,绝对最大自举电压为120V。其3.7A峰值源电流和4.5A峰值灌电流能力使UCC27311A/UCC27311A-Q1能够驱动大型功率MOSFET,并在通过米勒高原的过渡期间将开关损耗降至最低。开关节点(HS引脚)可处理瞬态负电压,保护高压侧通道免受杂散电容和寄生电感引起的固有负电压的影响。

输入端与电源电压无关,可承受-10V和+20V绝对最大额定值。低侧和高侧栅极驱动器在打开和关断之间匹配4ns,并分别通过LI和HI输入引脚进行控制。片上额定120V自举二极管无需添加分立自举二极管。低压侧和高压侧驱动器均提供欠压锁定(UVLO),从而实现对称的接通和关断行为。如果驱动电压低于指定阈值,该功能会强制将输出变为低电平。Texas Instruments UCC27311A-Q1器件通过了AEC-Q100汽车应用认证。
特性
驱动两个采用半桥配置的N沟道MOSFET
结温范围:–40°C至+150 °C
120V HB引脚上的绝对最大电压
输出电流:3.7A灌电流、4.5A拉电流
8V至17V VDD 工作电压范围(绝对最大值为20V),带欠压锁定(UVLO)
-(28-VDD)V abs HS引脚上的最大负瞬态容差(< 100ns脉冲)
集成式自举二极管
-10V至+20V abs最大输入引脚容差,与电源电压范围无关(TTL兼容)
开关参数
典型传播延迟时间:20ns
1000pF负载时的上升时间为7.2ns,下降时间 为5.5ns
延迟匹配:4 ns(典型值)
启用/禁用功能,禁用时电流消耗低(典型值为3µA)
应用
储能系统
电池测试设备
太阳能优化器和微型逆变器
电信和商用电源
在线和离线UPS
典型应用图
