LT8624S 同步降压型稳压器采用第三代Silent Switcher技术,并将超低噪声基准电压源与Silent Switcher架构相结合,以实现高效率和出色的宽带噪声性能。

该创新型超低噪声架构在开关稳压器中提供出色的低频(0.1Hz至100kHz)输出噪声性能。输出电压可通过单个电阻编程设定,在输出范围内保持单位增益操作,可提供几乎恒定的输出噪声,而不受输出电压影响。Silent Switcher架构尽可能降低EMI辐射,并在高开关频率下提供高效率。LT8624S非常适合受益于同步开关稳压器高效率的高电流、噪声敏感应用。
特性
• Silent Switcher® 3 架构
• 超低有效值噪声(10Hz 至 100kHz):4μVRMS
• 超低点噪声:10kHz 时为 4nV/√Hz
• 可在任何 PCB 上实现超低 EMI 发射
• 内部旁路电容器可降低发射的 EMI
• 在高频下具有高效率
• 具有高增益误差放大器的超快瞬态响应
• 输入电压范围:2.7V 至 18V
• 输出电压范围:0V 至 (PVIN - 0.5V)
应用
• RF电源:PLL、VCO、混频器、LNA、PA
• 高速/高精度ADC/DAC
• 低噪声仪器仪表
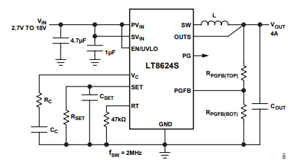
功能框图
