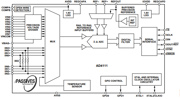
AD4111是一款低功耗、低噪声、24位Σ-Δ型模数转换器(ADC),集成了模拟前端(AFE),支持全差分或单端、高阻抗(≥1MΩ)双极性±10 V电压输入和0 mA至20 mA电流输入。
AD4111还集成了关键的模拟和数字信号调理模块,可针对所用的每个模拟输入通道配置8种独立设置。对于完全建立的数据,AD4111的最大通道扫描速率为6.21 kSPS (161 µs)。嵌入式2.5 V、低漂移(5 ppm/°C)带隙内部基准电压源(带输出基准电压缓冲器)减少了外部元件数量。

数字滤波器提供灵活的设置,包括以27.27 SPS输出数据速率实现50 Hz和60 Hz同时抑制。用户可根据应用中每个通道的需求选择不同的滤波器设置。自动通道序列器支持ADC转接每个使能的通道。
AD4111的精密性能通过集成ADI公司专有的iPassives™技术而实现。AD4111出厂时已进行校准,可实现指定的高精度。还有独特的电压输入开路检测功能(正在申请专利),支持采用5 V或3.3 V单电源的系统级诊断。采用单电源供电,很容易用于电气隔离应用。AD4111的额定工作温度范围为−40°C至+105°C,提供40引脚、6 mm × 6 mm LFCSP封装。
规格参数
安装风格:SMD/SMT
分辨率:24 bit
通道数量:16 Channel
接口类型:SPI
采样比:6.2 kS/s
模拟电源电压:3 V to 5.5 V
数字电源电压:2 V to 5.5 V
最小工作温度:- 40 C
最大工作温度:+ 105 C
Pd-功率耗散:19.5 W
点击购买:AD4111BCPZ
特性
• 根据以下标准进行鲁棒性测试:IEC6100-4-2、IEC6100-4-3、
• IEC6100-4-4、IEC6100-4-5、IEC6100-4-6、CISPR 11
• 集成模拟前端的 24 位 ADC
• 快速灵活的输出速率:1.25 SPS 至 31.25 kSPS
• 每通道通道扫描速率:6.21 kSPS(161 μs 建立时间)
• 1 kSPS 时每个通道 16 个无噪声位
• 20 SPS 时每个通道的 50 Hz 和 60 Hz 抑制为 85 dB
• ±10 V 输入,4 个差分或 8 个单端
• 引脚绝对最大额定值:±50 V
• 高达 ±20 V 的超量程
• ≥1 MΩ 阻抗
• 25°C 时精度为 ±0.06%
• 开路检测
应用
过程控制
PLC和DCS模块
仪表和测量
功能框图

引脚图
