TSY-173LN+是一款基于GaAs E-PHEMT的低噪声MMIC放大器,具有关机功能,具有低噪声(典型值1.2dB)和低电流(典型值13.2mA)的独特组合,适用于接收器应用。该设计在3V的单电源上运行。它与50Ω非常匹配,采用小巧、低剖面的封装(2x2mm 6引线),可适应密集的电路板布局。

规格参数
工作频率:13.5 GHz to 17 GHz
工作电源电压:2.75 V to 3.25 V
工作电源电流:19 mA
增益:18.2 dB
NF—噪声系数:1.2 dB
P1dB - 压缩点:6.6 dBm
OIP3 - 三阶截点:21 dBm
最小工作温度:- 40 C
最大工作温度:+ 85 CP1dB - 压缩点:6.6 dBm
电源电压-最大:3.25 V
电源电压-最小:2.75 V
测试频率:17 GHz
点击购买:TSY-173LN+
特性
正增益斜率
关机功能
出色的噪声系数,典型值为1.2dB。
内置ESD保护电路(1C级)
低电流操作,13.2mA
应用
点对点ODU系统
固定卫星
无线电位置
手机
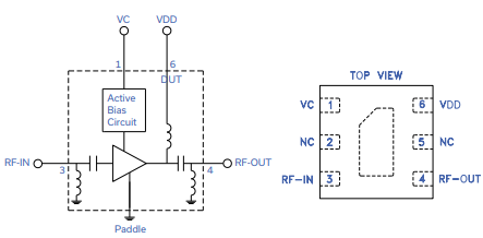
引脚配置

