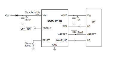
圣邦微电子最新推出SGM70411Q车规级线性稳压器,集成了看门狗定时器、自动唤醒、复位延迟等智能功能,通过AEC-Q100认证,可在-40℃至+125℃环境下稳定工作。该器件支持45V瞬态电压,静态电流低至85µA,为汽车电子控制单元(ECU)、ADAS等关键系统提供高精度、低功耗的电源管理解决方案。

技术难点及应对方案
挑战:汽车电子系统需要应对严苛的环境电压波动,同时需确保低功耗与高可靠性。
创新方案:
多重保护机制:集成过热、过流保护,支持45V瞬态电压输入;
智能管理:可编程复位延迟与看门狗定时器,防止系统死机;
超低功耗:睡眠模式下电流<1µA,满足汽车微功耗需求。
核心作用
电源稳定:5V固定输出,精度高,支持150mA持续电流(峰值250mA);
系统安全:看门狗与复位功能确保ECU长期稳定运行;
节能优化:低静态电流延长车载电子设备续航。
产品关键竞争力
高集成度:单芯片集成稳压、看门狗、唤醒、复位功能;
车规级可靠:AEC-Q100认证,宽温工作范围;
节能环保:绿色SOIC-8封装,符合汽车电子环保标准。
实际应用场景
车身控制:车门模块、灯光系统电源管理;
ADAS系统:传感器与摄像头供电;
车载信息娱乐:中控屏幕与语音交互模块;
工业控制:SGM70411工业级版本适用PLC与工控设备。
圣邦微电子SGM70411Q通过高集成度与车规级可靠性,重新定义了汽车电子电源管理标准,为智能驾驶与车载电子系统提供了更安全、高效的解决方案。
免责声明:本文为转载文章,转载此文目的在于传递更多信息,版权归原作者所有。本文所用视频、图片、文字如涉及作品版权问题,请联系小编进行删除。