AD7616 有两种主要工作模式:硬件模式和软件模式。此外,无论是硬件模式还是软件模式,其通信接口都可以是串行或并行的。根据所选的工作模式和接口类型,某些功能可能不可用。
完整功能仅在软件串行模式和软件并行模式下可用,而在硬件串行模式和硬件并行模式中功能受限。表10列出了不同工作模式下可用的功能。

电源供电
AD7616 拥有两个独立的电源:
Vcc:为模拟电路供电
Vdrive:为数字接口供电
这两个电源都需要用 10μF 电容与 100nF 电容并联进行去耦。
此外,这两个电源分别由两个内部 LDO 稳压器进行调节:
模拟 LDO(ALDO):典型输出电压为 1.87V,需在 REGCAP 与 REGCAPGND 引脚之间接一个 10μF 电容进行去耦。
数字 LDO(DLDO):典型输出电压为 1.89V,需在 REGCAPD 与 REGCAPDGND 引脚之间接一个 10μF 电容进行去耦。
AD7616 对电源上电顺序具有鲁棒性,推荐的上电顺序为:
先上电 Vdrive,再上电 Vcc。
在两个电源稳定之前,保持 RESET 引脚为低电平。
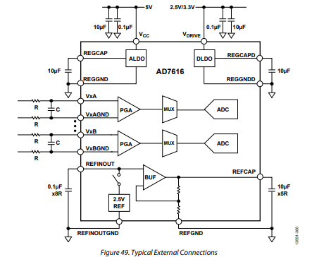
典型连接方式
图49 显示了 AD7616 正常工作所需的典型连接方式。
按照图49所示对 Vcc 和 Vdrive 进行去耦:
0.1μF 小电容尽可能靠近供电引脚放置
10μF 大电容与之并联
按照图49及表7的描述,对参考电压和 LDO 稳压器进行去耦。

模拟输入引脚需要在 VxA 与 VxAGND(同样适用于 VxB 与 VxBGND)之间接入匹配的电阻 R,以避免因阻抗不匹配而引起的模拟输入通道增益误差。
如有型号采购及选型需求,可直接联系兆亿微波电子元件商城。