【低功耗心率监测方案】
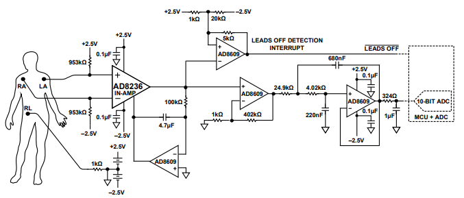
AD8236 的超低功耗与小尺寸使其成为心率监测仪的理想之选。下图所示电路利用 AD8236 采集人体生物电信号:

前端放大与共模抑制
AD8236 作为第一级增益(G = 5),抑制共模干扰并放大心电信号。
高通滤波
4.7 µF 电容与 100 kΩ 电阻构成高通滤波器,–3 dB 截止频率用于滤除因电极半电池电位产生的直流差分偏移。
第二级放大与低通滤波
后续放大器提供额外增益 403,再送入二阶贝塞尔低通滤波器,–3 dB 截止频率 48 Hz。
抗混叠与电荷储备
324 Ω 电阻与 1 µF 电容组成抗混叠滤波;该 1 µF 电容同时充当 ADC 开关电容输入级的电荷池。
电极脱落检测
本电路采用低功耗四运放 AD8609。其中第四路运放接成施密特触发器,用于判断右臂或左臂电极是否脱落。
AD8236 输入端的 953 kΩ 电阻在电极脱落时会把两输入端拉开,施密特触发器随即输出低电平“电极脱落”标志。
接地与屏蔽
参考电极(右腿)与电极电缆屏蔽层均接地。某些便携心率监测仪无第三电极,此时可将 AD8236 的负输入端直接接 GND。
安全提示
以上电路仅展示 AD8236 的功能示例,实际产品必须额外满足医疗安全规范。
上述就是关于亚德诺AD8236仪表放大器低功耗心率监测方案,如有型号采购及选型需求,可直接联系兆亿微波电子元件商城。