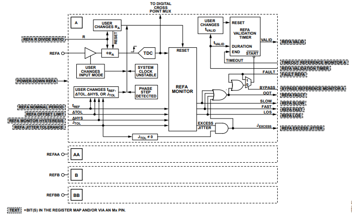
AD9545 内建 4 路独立的参考监控器,每路参考输入对应一个。下图中的 A 模块给出了 REFA 输入及其监控器的详细结构,REFAA、REFB、REFBB 对应的 AA、B、BB 模块功能与 A 模块完全相同。

若将 REFx 配置为差分输入(如 REFA/REFAA 或 REFB/REFBB),则对应次级输入(REFAA 或 REFBB)的监控器自动关闭。
用户可通过寄存器 0x2001 的 Bits[D3:D0](power-down REFx)关闭未用的参考输入,其中 x 可为 A、AA、B 或 BB。
每路参考输入均有独立的分频器(上图中的 R 分频器),分频比可编程。由于监控器位于 R 分频之后,当分频比大于 1 时,监控器实际上是对参考时钟进行“欠采样”观察。
在 R 分频器与监控器之间插入了一个时间-数字转换器(TDC)。TDC 为监控器提供数字时间戳;监控器据此判断输入时钟状态(例如频率是否落在预设门限内)。各参考 TDC 可通过数字交叉开关(cross-point mux)连接至任意 DPLL 输入(见下图)。即使某路参考未被选入 DPLL,其监控器仍保持运行,持续产生该参考的状态信号。

AD9545 利用这些状态信号实现内部控制(如自动参考切换)。用户既可通过寄存器读取状态,也可将状态映射到 Mx 引脚输出。