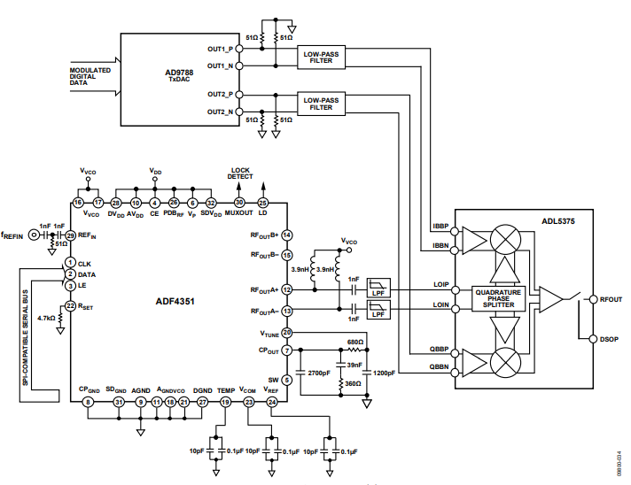
AD9788直接上变频调制器应用信息低通滤波器
直接上变频架构越来越多地被用于基站发射机。附图展示了如何利用ADI器件构建该系统:
采用AD9788 TxDAC®与ADL5375组合。
AD9788为双通道集成DAC,增益/失调温度漂移仅±2% FSR与±0.001% FSR,可最大限度减小信号链路误差。
本振(LO)由ADF4351提供;低通滤波器使用ADIsimPLL™设计,信道间隔200 kHz,闭环带宽35 kHz。
ADL5375的LO端口可由ADF4351的互补RFoutA±输出差分驱动,性能优于单端驱动,并省去单端转差分的Balun。
该配置下,LO典型积分相位噪声(100 Hz–5 MHz)为0.61° rms。
ADL5375接受-6 dBm至+6 dBm的LO功率;ADF4351可软件设置每路输出-4 dBm至+5 dBm,方便取得最佳LO电平。
RF输出设计为驱动50 Ω负载,但必须交流耦合(见附图)。当I、Q输入为2 V p-p正交信号时,ADL5375调制器输出功率约2 dBm。
附图:
