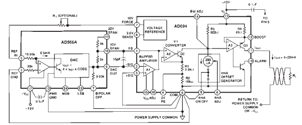
应用信息一:电流输出型 DAC 接口
AD694 可方便地与电流输出 DAC(如 AD566A)连接,构成数字量→4-20 mA 接口,见下图。AD694 为 DAC 提供所需基准电压和缓冲放大器,仅需简单连线即可完成。

AD694 的 10 V 基准给 AD566 做参考。
缓冲放大器利用 DAC 内部电阻将满量程电流转换成 +10 V,因此 AD694 被设为 10 V 满量程输入。
10 pF 电容用于补偿 DAC 的 25 pF 输出电容。
可选 100 Ω 微调电阻(RTRIM)可校准满量程;若无需校准可用 50 Ω,精度典型值 ±1 LSB,且不影响 4 mA 零点。
接地管理:AD694 的 9、3 脚与 AD566 的 3、7 脚连线尽量短,并单点接至 AD694 5 脚附近的星形地;AD566 的 12 脚功率地必须单独引到星形地。4-20 mA 输出(11 脚)需有返回功率地的路径,具体可接功率地或 15 V 电源,视负载大小与功耗而定。
应用信息二:单电源数字→4-20 mA 接口
仅用 15 V 单电源即可实现 12 位数字输入→4-20 mA 输出。DAC 工作于“电压开关模式”:当 DAC 基准 <2.5 V 时,输出电压 0-VREF 与数字码成正比。
AD694 基准设为 2 V,输入级设 2 V 满量程;输入缓冲器隔离 DAC 电压输出。
全量程数字码对应 20 mA,全零码对应 4 mA。
AD694 基准负载随码值变化,电路响应速度受基准动态特性限制。AD7541A 的电源应紧贴 15 V;若 VS 明显低于 15 V,DAC 微分非线性会恶化。
某些应用希望 4-20 mA 输出具有 ±5 % 的超量程能力,即 DAC 全范围对应 3.2-20.8 mA。实现方法:
在缓冲放大器外加 1.1 倍增益,把 AD694 跨度扩大 10 % → 17.6 mA;
按“4 mA 零点调整”节所述,将 4 mA 偏置下调 0.8 mA;
数字码从全零到全量程即可得到 3.2-20.8 mA 输出电流。