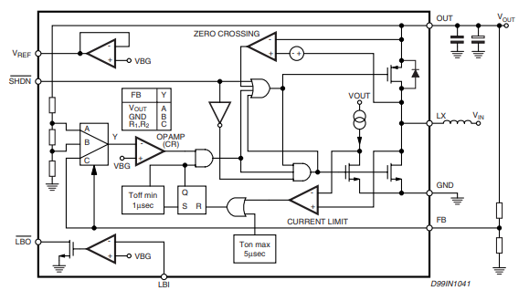
L6920是一种高效、低压升压DC/DC转换器,特别适用于1至3个电池(分别为锂离子/聚合物、镍氢)的电池上变频。这些性能是通过大幅降低静态电流(仅10µa)和采用同步整流来实现的,这也意味着应用成本降低(不需要外部二极管)。操作基于最大开启时间-最小关闭时间控制,电流限制设置为1A。下面显示了一个简化的框图。

在L6920中,控制基于连续检查输出电压状态的比较器。如果输出电压低于预期值,L6920的控制功能将指示存储在电感器中的能量转移到负载。这是通过在两个基本步骤之间交替来实现的:
-TON阶段:通过N通道电源开关将LX节点接地短路,将能量从电池转移到电感器。如果电感器中的电流达到1A或在设置为5µs的最大导通时间后,开关将关闭。
-TOFF阶段:电感器中存储的能量通过同步开关传递到负载,至少持续1µs的最小关断时间。在此之后,一旦输出电压低于调节电压或电感器中流动的电流降至零,同步开关就会关闭。
因此,在轻负载的情况下,该设备以PFM模式工作,如图7至图10所示。
