LTM4613 是一款独立的非隔离式开关模式 DC/DC 电源。它可以提供 8A 的直流输出电流,且仅需极少的外部输入和输出电容。该模块通过一个外部电阻,可在 3.3VDC 至 15VDC 的宽输入电压范围内,将输出电压精确编程为 0.6V 至 5V。
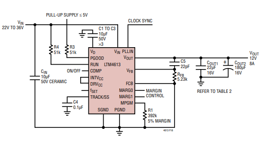
典型应用电路如图下图所示。

LTM4613 集成了恒定导通时间电流模式稳压器、超低 RDS(ON) 的 FET(具有快速开关速度)以及集成的肖特基二极管。在 12V 输出、满载条件下,典型开关频率为 600kHz。凭借电流模式控制和内部反馈环路补偿,LTM4613 模块在各种工作条件和宽泛的输出电容范围内(包括全陶瓷输出电容)均具有足够的稳定裕度和良好的瞬态响应性能。
电流模式控制提供逐周期快速电流限制。此外,当 VFB 下降时,在过流条件下提供折返电流限制。内部过压和欠压比较器在输出反馈电压偏离调节点 ±10% 范围时,将开漏 PGOOD 输出拉低。此外,在过压条件下,内部上管 FET M1 被关断,下管 FET M2 被导通并保持,直到过压条件清除。
输入滤波和噪声消除电路可减少噪声耦合到输入和输出,并确保电磁干扰(EMI)符合 EN55022 B 类标准(参见下图)。

将 RUN 引脚拉低至 1V 以下会强制控制器进入关断状态,关闭 M1 和 M2。在轻载条件下,可通过将 FCB 引脚设置为高于 0.6V 来启用非连续导通模式(DCM)工作,以实现比连续导通模式(CCM)更高的效率。
当 DRVCC 引脚连接到 INTVCC 时,内部集成的 5V 线性稳压器为内部栅极驱动器供电。如果在 DRVCC 引脚上施加 5V 外部偏置电源,则由于减少了内部线性稳压器的功率损耗,效率将得到提高。这在较高的输入电压范围内尤为明显。
MPGM、MARG0 和 MARG1 引脚用于支持电压裕量调节,其中裕量百分比由 MPGM 引脚编程,而 MARG0 和 MARG1 选择正裕量或负裕量。PLLIN 引脚提供器件到外部的频率同步。TRACK/SS 引脚用于电源跟踪和软启动编程。