PCB 布局
补偿网络由放大器增益要求决定。对于较低增益,布局和元件放置更为关键。对于较高增益,补偿元件较少,布局较为简单。
寄生效应
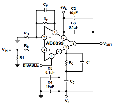
补偿引脚周围的区域对寄生电容非常敏感。为实现 AD8099 的完整增益带宽积,应确保没有走线连接到外部补偿引脚或在其附近,以获得尽可能低的电容。当需要补偿时,到补偿引脚、负电源以及元件之间互连(下图中的 Cc、C1 和 Rc)的走线应尽可能宽,以最小化电感。

AD8099 引脚下的所有接地和电源平面应清除铜皮,以防止输入和输出引脚到地的寄生电容。SOIC 封装上的单个安装焊盘如果不清除 AD8099 引脚下方的接地或电源平面,可增加多达 0.2 pF 的对地电容。寄生电容可能导致峰值和不稳定,应最小化以确保正常工作。
AD8099 的新引脚排列缩短了放大器输出和反相输入之间的距离。这有助于最小化反馈路径的寄生电感和电容,进而减少振铃和二次谐波失真。