AD8557 是一款零漂移传感器信号放大器,具有数字可编程增益和输出失调电压。AD8557 旨在轻松准确地将可变压力和应变桥输出转换为明确定义的输出电压范围,能够精确放大许多其他差分或单端传感器输出。AD8557 采用亚德诺半导体公司专有的低噪声自动归零和 DigiTrim® 技术,在紧凑的封装中创建精确灵活的信号处理解决方案。
增益通过串行数据接口在 28 至 1300 的宽范围内进行数字编程。增益调整可以在电路中完全仿真,然后使用可靠的多晶硅熔丝技术永久编程。输出失调电压也是数字可编程的,并且与电源电压成比例。
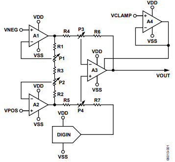
除了极低的输入失调电压和输入失调电压漂移以及非常高的直流和交流 CMRR 外,AD8557 还包括输入引脚上的上拉电流源和 VCLAMP 引脚上的下拉电流源。通过外部参考电压设置的输出钳位允许 AD8557 安全准确地驱动较低电压的模数转换器(ADC)。
当与参考同一电源的 ADC 配合使用时,系统精度对正常电源电压变化免疫。输出失调电压可以以优于 0.4% 的分辨率进行调整,调整范围为 VDD 与 VSS 之间差值的 0.4%。增益和失调调整后的锁定微调进一步确保了现场可靠性。
AD8557 的完全额定工作温度为 -40°C 至 +125°C。AD8557 采用单电源供电,电压范围为 2.7 V 至 5.5 V,提供 8 引脚 SOIC 和 4 mm × 4 mm 16 引脚 LFCSP 封装。
