应用信息
输出电容选择
与任何微功耗器件一样,输出瞬态响应是输出电容的函数。ADP3335 电子元器件在广泛的电容值、类型和 ESR(anyCAP)范围内稳定工作。低至 1 μF 的电容是稳定性所需的;如果预期有高输出电流浪涌,可以使用更大的电容。ADP3335 在极低 ESR 电容(ESR ≈ 0)下稳定工作,如多层陶瓷电容(MLCC)或有机半导体电解电容(OSCON)。注意,某些电容类型的有效电容在极端温度下可能低于最小值。确保电容在整个温度范围内提供超过 1 μF 的有效电容。
输入旁路电容
输入旁路电容不是严格必需的,但在涉及长输入线或高源阻抗的任何应用中建议使用。将 1 μF 电容从 IN 连接到地可降低电路对 PCB 布局的敏感性。如果使用更大的输出电容,则也建议使用更大的输入电容。
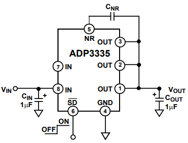
噪声降低

可以使用噪声降低电容(CNR),如上图所示,以进一步将噪声降低 6 dB 至 10 dB(如下图)。100 pF 至 1 nF 范围内的低泄漏电容提供最佳性能。由于噪声降低引脚 NR 内部连接到高阻抗节点,因此应仔细进行与该节点的任何连接,以避免从外部源拾取噪声。连接到该引脚的焊盘应尽可能小,不建议使用长 PCB 走线。

添加噪声降低电容时,在非关断状态下保持最小 1 mA 的负载电流。
需要注意的是,随着 CNR 增加,导通时间将延迟。NR 值大于 1 nF 时,此延迟可能为几毫秒的量级。