下变频混频器

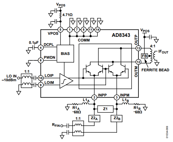
上图展示了一个典型的下变频应用电路,其中 AD8343 被配置为接收机混频器电子元器件。输入端的单端到差分转换通过一个 1:1 传输线巴伦 实现。输入匹配网络位于巴伦与输入引脚之间,而输出则直接从一个 4:1 阻抗比(即 2:1 匝数比)变压器取出。本振振荡信号在 –12 dBm 至 –3 dBm 的电平范围内,通过第二个 1:1 巴伦 输入。
R1A 和 R1B 设置核心偏置电流为每侧 18.5 mA。L1A 和 L1B 提供所需的射频扼流,以避免对信号形成旁路。Z1、Z2A 和 Z2B 构成一个典型的输入匹配网络,其设计目的是将 AD8343 的差分输入阻抗匹配至巴伦的差分输出阻抗。
中频(IF)输出通过一个 4:1(阻抗比)变压器 取出,该变压器向集电极反射出 200 Ω 差分负载。这种输出耦合 arrangement 具有较宽的带宽特性,但在某些情况下,用户可能希望考虑在集电极之间增加一个谐振 tank 电路,以提供一定程度的中频选择性。铁氧体磁珠(FB)串联在输出变压器的中心抽头上,用于解决共模稳定性问题。
在此电路中,PWDN 引脚显示接地(GND),使能混频器工作。若要进入关断模式并节省功耗,必须将 PWDN 引脚电压拉至距 VPOS 不超过 500 mV 的范围内。DCPL 引脚需通过约 0.1 μF 电容旁路到地;若未这样做,会导致器件输出端噪声电平升高。