AD8208 是一款单电源差分放大器电子元器件,通常用于在存在快速变化、高共模电压的环境下,放大微小的差分电压信号。
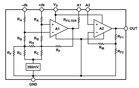
AD8208 由两个放大器(A1 和 A2)、一个电阻网络、一个小电压参考源以及一个偏置电路(图中未示出)组成;具体可参考下图。

位于 A1 之前的输入衰减器组由 RA、RB 和 RC 构成,其总串联电阻约为 400 kΩ ±20%。这些电阻的作用是衰减输入信号,以匹配 A1 的输入电压范围。该平衡电阻网络将共模信号按 1/14 的比例进行衰减。即使引脚 1 和引脚 8 的电压超出供电电压或低于地电位,A1 放大器的输入端仍被钳位在电源轨范围内。350 mV 的参考电压为衰减器提供偏置,使放大器 A1 能够在负共模电压条件下正常工作。
输入电阻网络同样会衰减正常的差模信号。因此,A1 本身具有 14 V/V 的增益,从而使得从 ±IN 到 A1 输出端的系统总增益为 10 V/V,如下式所示:
Gain (A1) = 1/14 (V/V) × 140 (V/V) = 10 V/V
一个经过精密修整的 100 kΩ 电阻与放大器 A1 的输出端串联。用户可通过外部引脚(A1)访问此电阻,便于轻松实现低通滤波器——只需将 A1 连接至 A2,并在该节点对地接入电容即可(见图 33)。
RF1 和 RF2 的阻值均为 10 kΩ,为放大器 A2 提供 2 V/V 的增益。当将引脚 A1 与引脚 A2 短接时,AD8208 的系统总增益等于:
总增益 (A1 + A2) (V/V) = 10 (V/V) × 2 (V/V) = 20 V/V
(在 A2 输出端,即 OUT 引脚)
RA、RB、RC 和 RE 的比值经过高精度激光修整,使典型共模抑制比(CMRR)超过 80 dB。这一性能是通过将电阻比值匹配精度控制在优于 0.01% 实现的。