AD637是一个完整的、高精度的均方根到直流转换器,可以计算任何复杂波形的真实均方根值。它提供了集成电路rms到dc转换器中前所未有的性能,在精度、带宽和动态范围方面与离散和模块化技术相当。
AD637低频测量
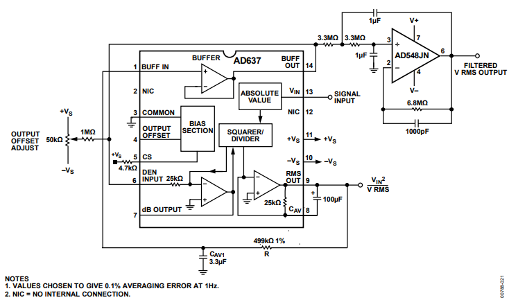
若待测信号的频率低于 10 Hz,则在标准均方根(RMS)连接方式下,为实现即使仅 1% 的平均误差所需使用的平均电容值将变得极其庞大。下图展示了一种替代方案,用于实现低频 RMS 测量。

在该电路中,平均时间常数由电阻 R 与平均电容 CAVL 的乘积决定,其值为每微法拉(μF)CAVL 对应 0.5 秒。此电路允许将平均电容值降低至原来的 1/20(即 20:1 缩减),从而可使用高质量的钽电容器。
建议采用文中所示图片中的二阶 Sallen-Key 滤波器,以获得低纹波并最小化平均电容的取值。
若关注频率低于 1 Hz,或平均电容值仍过大,可进一步增大该 20:1 的比例。实现方法是增加电阻 R 的阻值。若采取此措施,建议使用低输入电流、低失调电压的运算放大器(如 AD548)取代内部缓冲放大器。这是因为当放大器输入电流与较大电阻组合时,会引入显著的失调误差,而选用此类精密运放可有效抑制该误差。