AD8010 运算放大器针对在驱动多个并联视频负载时提供卓越的视频性能这一特定功能进行了优化。由于 AD8010 在 ±5 V 电源供电时能够获得这种性能,因此可以节省大量功耗,并且极大地简化了散热设计。然而,由于在驱动多个并联视频负载时流过的电流很高,需要采用特殊的布局和旁路技术以确保最佳性能。
在使用 AD8010 设计视频分配放大器时,务必牢记高(交流)电流的流向。这些路径包括芯片的电源引脚及其旁路电容,以及这些电容的回流路径、输出电路以及来自负载的输出电流的回流路径。
一般来说,由上述任何路径形成的任何环路都应尽可能小。大环路既是磁场的产生源也是接收器,可能会引起不需要的信号耦合,从而降低放大器的性能。由于电流很高,可能会出现其他运算放大器电路中未曾见过的效应。大多数运算放大器电路输出最多几十毫安,不需要极其严格的视频规格,而视频分配放大器可以输出数百毫安,并且要求极低的差分增益和相位误差。
用于 AD8010 的旁路方案需要特别注意。研究发现,将每个电源引脚单独旁路到地的传统技术会对电路的差分相位误差产生不利影响。造成这种情况的原因在于 AD8010 内部有一个参考负电源的补偿电容。
推荐的技术是将并联旁路电容从正电源连接到负电源,然后再将负电源旁路到地。对于高频旁路,建议使用 0.1 µF 陶瓷电容。这些电容应放置在距离电源引脚几毫米的范围内,并且最好是贴片型电容。
可能流经电源引脚的高电流需要大容量的旁路电容。这些电容应选用低电感的钽电容类型,且容量至少为 47 µF。旁路负电源的电容的接地端应连接到一个单点接地,该接地点也是输出端的公共回路。
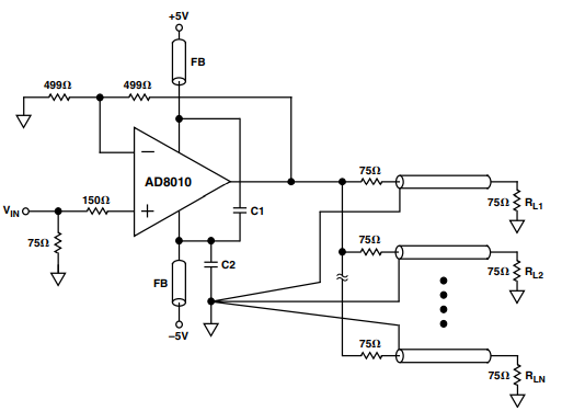
下图显示了一个构建 N 通道视频分配放大器的电路。实际上,AD8010 可以轻松驱动八个标准的 150 Ω 视频负载。在驱动多达 12 个视频负载时,视频性能的下降极小。

在驱动多根电缆时,另一个重要的考虑因素是电缆输出端之间的高频隔离。由于其低输出阻抗,AD8010 在驱动终端接有 75 Ω 负载的电缆时,在 5 MHz 频率下可实现优于 46 dB 的输出到输出隔离度。