INA350 是一款可选增益仪表放大器,提供四种增益选项,涵盖采用小封装的 INA350ABS 和 INA350CDS 变体。INA350ABS 具有 10 或 20 的增益选项,INA350CDS 具有 30 或 50 的增益选项。可以通过切换增益选择 (GS) 引脚来选择这些增益选项。INA350 是桥式感应和差分到单端转换应用的理想选择。

INA350 采用精密匹配的集成电阻器构建,无需使用精密或紧密匹配的外部电阻器,从而节省了 BOM 成本、贴片机处理成本和电路板空间。该器件直接与低速 10 位至 14 位模数转换器 (ADC) 接口,非常适合替代使用商品放大器和分立电阻器构建的仪表放大器的分立实现。
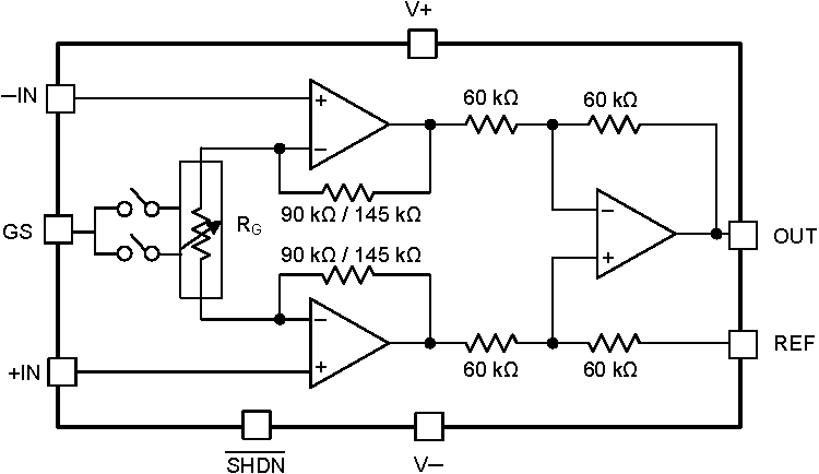
INA350 采用三放大器架构设计,针对提供性能进行了优化。它在所有增益选项中实现了 85 dB 的最小 CMRR 和 0.6% 的最大增益误差,以及 1.2 mV 的最大偏移,同时仅消耗 125 µA 的最大静态电流。它具有集成的关闭选项,可在空闲时关闭放大器,从而在电池供电的应用中进一步节省电能。