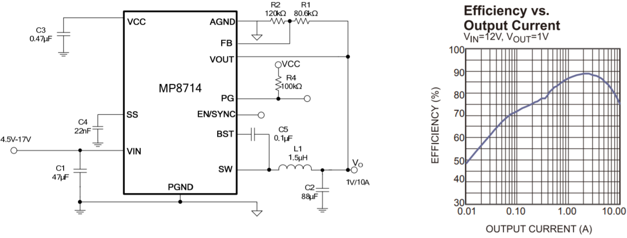
MP8714 是一款高频同步整流降压开关变换器。这一全集成解决方案在宽输入范围内可实现 10A 输出电流,具有极好的负载和线性调整率。

产品特性和优势
● 4.5V 至 17V 宽工作输入电压范围
● 10A 连续输出电流
● 内部功率 MOSFET 具有 26mΩ/11mΩ 高端/低端导通阻抗
● 200kHz - 2MHz 外部同步时钟
● 可调节软启动(SS)时间
● 开漏结构电源正常(PG)指示
● 输出过压保护(OVP)
● 热关断
● 采用小型QFN-14(3mmx4mm)封装
电流控制模式提供快速瞬态响应,并使环路更易稳定。EN/SYNC 支持外部时钟同步,漏级开路结构的输出指示(PG)引脚指示输出电压是否在正常范围内。
应用
● 平板电视和显示器
● 机顶盒
● 分布式电力系统
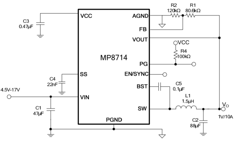
典型应用

全方位保护功能包括过压保护(OVP)、过流保护自动恢复功能(OCP)和过温关断保护。
MP8714 最大限度地减少了现有标准外部元器件的使用,采用 QFN-14(3mmx4mm)封装。