现代设备智能化和可定制程度不断提高,用户也提出更小、更强大的要求。处理能力的增强推动了以更高功率密度管理散热的技术需求。MPS始终致力于创新并创建具有尖端效率和功率密度的高度集成变换器和控制器。通过将整个解决方案集成到单片硅芯片上,工程师可以简化系统设计、缩短上市时间、降低BOM成本,同时节省电路板空间。
集成解决方案将复杂的单个元器件组合在一起,实现了更高的可靠性。由于物理部件较少而且无焊接,这种方案还减少了PCB 组装中的一些故障模式。由于需要管理和调节的走线更少,与庞大的传统解决方案相比,设备出现急剧升温的可能性也不大,功耗因而更低。在芯片较少发生故障的情况下,集成解决方案可以轻松地完成更换和测试,而无需对电路板上的每个元器件都进行故障排除。
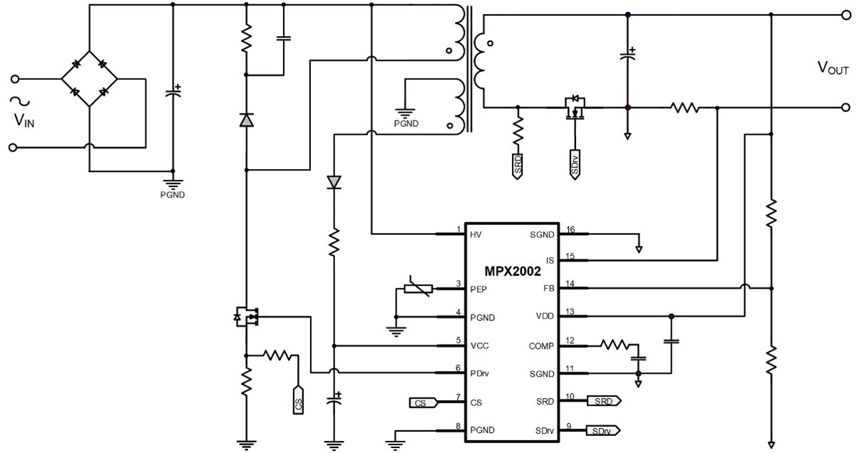
集成和智能是创新电源管理解决方案的关键因素。例如,MPX2002是一款无需反馈电路或辅助绕组来驱动下管SR MOSFET的一体化反激式控制器(见图1)。它集成了原边驱动电路、副边控制器、同步整流和内部线性稳压器,采用薄型SOICW-16-T 封装,开关频率高达70kHz,非常适合应用于高性能USB PD适配器、电源和离线电池充电器。

图1: MPX2002
MP18871是另一种可实现PCB灵活性的解决方案。这是一款隔离式半桥栅极驱动器,有三种可用封装,最大为SOIC-16封装。MP18871由单个PWM输入驱动,并提供超过100kV/?s CMTI 的可配置死区时间,能够在严苛的条件下保持隔离(见图2)。这使得 MP18871可用于多种配置,包括半桥和全桥变换器、隔离式变换器和逆变器,而且非常适合太阳能逆变器、车载充电器、直流快速充电器和UPS备用电源等应用。

Figure 2: Adjustable Dead Time
除了IC带来的空间优势之外,高级配置功能还允许设计人员进一步微调他们的解决方案。MP28167-A 是一款可配置降压-升压变换器,它具有集成输出电压缩放和可调输出电流限制功能,适用于USB PD应用。该器件通过I2C接口提供更高级的配置选项,包括过压保护、可配置软启动和过热关断等保护功能(见图3)。

图3:MP28167-A的可配置保护功能
这些器件提供可配置参数、独特的小尺寸封装和用于灵活设计的创新功能。无论需要优化什么设计参数,MPS总能提供合适的解决方案,可以针对散热或较小的解决方案尺寸进行优化。MPS解决方案的高度适应性确保了随时可用的高度集成、高功率密度产品,能够满足快速增长的电源管理行业不断提高的规范与需求。