锂电池广泛使用于便携式电子产品,为了给锂电池充电,就需要为这些电子产品配备充电管理芯片。充电管理芯片根据工作模式通常可分为开关模式、线性模式、和开关电容模式。
1. 开关模式效率高,适用于大电流应用,我们常用的快充方案,通常都是开关模式;开关模式充电管理芯片的应用也比较灵活,可根据需要设计为降压、升压或升降压架构,大家熟悉的BQ25895/BQ25703/ BQ24715等都是非常典型的开关模式充电管理芯片。
2. 开关电容模式可以做到最高达97%以上的效率,但由于架构的原因,其输出电压与输入电压通常成一个固定的比例关系,应用场景比较受限,实际应用中,通常与一个开关型充电管理芯片配合使用,BQ25970是一个典型的开关电容型充电管理芯片。
3. 但是在一些小功率便携电子产品对充电电流、效率要求不高,通常不高于1A, 但对体积、成本则有较高要求,则适合采用线性开关模式的充电管理芯片,BQ2400X/BQ2404X是其中典型的芯片。
今天重点推荐给大家的BQ2407X系列充电管理芯片就是线性模式的,但是充电电流最高可达1.5A,适用于便携设备、智能锁、电子烟、TWS充电盒等领域。 BQ2407X具有如下特性:
1. 完全符合 USB 充电器标准
2. 基于输入的动态电源管理 (VIN-DPM), 免受不良 USB 电源损害
3. 集成的动态电源路径管理 (DPPM) 功能, 可同时为系统供电和给电池充电
4. 可设定充电电流 并可进行电流监控 (ISET)
5. 具有 SYSOF管脚,可通过软件断开电池与系统的连接
6. 完备的保护功能:
● 具有输入过压、反向电流、过流、短路保护
● 可编程预充电和快速充电安全定时器
● 电池过温、低温芯片热保护
● 专有启动序列可限制浪涌电流
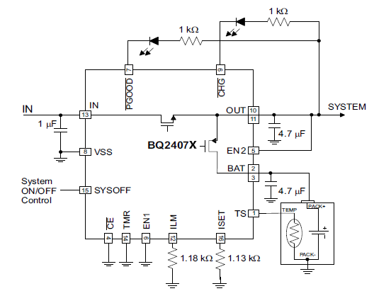
BQ2407X的典型应用电路图如下:

BQ2407X系列包含如下几个芯片可供选择:
