在电机驱动、逆变电源等应用中,桥式电路是最基本的拓扑,典型三相桥式逆变电路如下图1所示。而桥式电路中的任一桥臂,其上下管一般采用180°导通方式,即上下管互补开关,为避免上下管直通,可采用插入死区的方式把上下管导通时刻错开。但是,实际应用中微控制器可能因为程序错乱或上电过程中IO默认高电平等原因,使得上下管驱动信号同时为高电平(有效电平),从而上下管发生同时导通(Shoot Through),这将可能带来烧坏功率模块的严重后果。Interlock即互锁电路就是针对该工况而设计的,可有效提高系统可靠性。
图1 三相桥式电路
约定HI,LI为高边、低边输入驱动信号,HO、LO为高边、低边输出驱动信号,有效信号均为高电平。互锁逻辑为一旦HI、LI同时为高,HO、LO就会同时输出低电平,真值表如下:

表1 互锁真值表
由于实际应用中,针对不同的应用、不同的功率器件,会选用不同的驱动器,如光耦驱动器、半桥驱动器以及集成驱动的IPM等等,对应的互锁电路实现也不尽相同,因此这里针对这三种常见的驱动器总结相对应的互锁电路。
1. 光耦(兼容)驱动器
光耦驱动器是十分经典的驱动器件,支持双电源隔离驱动的特性使其常用于IGBT的驱动上。TI的UCC23513是典型的光耦兼容驱动器,其输入级为电子二极管,模拟传统光耦的二极管输入。该类输入为典型“差分”输入级,即输出状态取决于两个输入引脚(ANODE和CATHODE)的压差,这种输入级的互锁电路比较容易实现,如下电路所示,可以使用一级缓冲器比如SN74ACT244实现互锁功能。

图2 光耦驱动器互锁电路
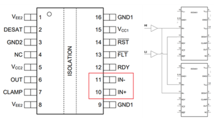
具体的电路参数设计以及波形测试可以参考TIDA-010025和《Interlocking gate drivers for improving the robustness of three-phase inverters》,这里不再赘述。这种设计也适用于其他传统的光耦驱动器或是具有“差分”输入级的驱动器,如下左图为ISO5451引脚分布图,其输入引脚为正反相逻辑输入,同样可以应用上述电路,如下右图所示。

图3 (左)ISO5451引脚分布 (右)ISO5451互锁电路
2. 半桥驱动器
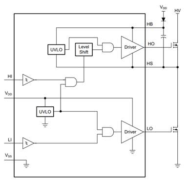
半桥驱动器常用于MOSFET非隔离的驱动,LM5109B是一款典型的半桥驱动器,其框图如下:

图4 半桥驱动器
由于半桥驱动器的输入级是单端输入,无法采用光耦驱动器的互锁电路。对于单端输入,互锁电路可以利用反向器、缓冲器以及与门实现,框图如下:

图5 逻辑门互锁电路
容易验证,上述组合电路满足互锁真值表,下图为利用SN74ACT244(缓冲器)、SN74ACT240(反相器)和SN74ACT08组成的互锁电路,电路由PSpice for TI搭建。

图6 逻辑门互锁电路实现
利用PSpice for TI进行时序电路仿真,仿真结果如下图,波形从上到下依次为HI/LI/HO/LO,可见仿真结果与分析相符。

图7 逻辑门互锁电路仿真结果
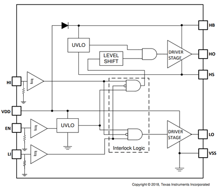
实际使用中,如果使用上述分立器件搭建互锁电路,则需要占用较多的PCB面积,也额外增加了器件数量及成本。为此,德州仪器也提供了集成互锁的半桥驱动器,LM5108是其中的一款,其框图如下:

图8 集成互锁的LM5108框图
可见,LM5108内部同样利用与门实现了互锁逻辑,大大简化了外围设计。
3. IPM集成功率模块
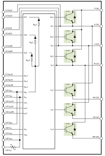
在家电、中小功率变频或伺服的场合,IPM集成功率模块广为应用,一款IPM的框图如下:

图9 IPM典型框图
IPM与半桥驱动器一样都是单端输入,区别在于IPM常与光耦或数字隔离器组成隔离驱动级,因此,当采用光耦作为隔离器件时,可直接采用上述第一种光耦驱动器互锁电路。而当采用数字隔离器作为隔离器件时,则需要在数字隔离器后加一级分立互锁电路,如下图所示:

图10 数字隔离器分立互锁电路
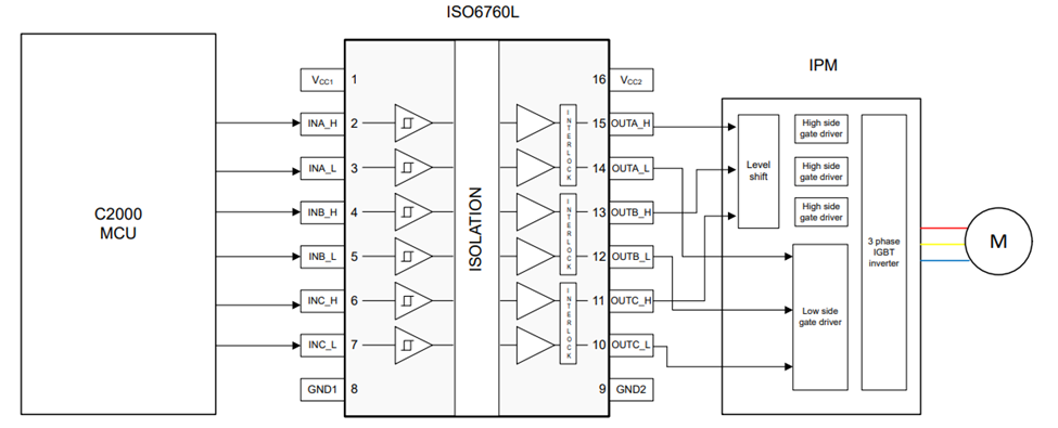
针对这类工况,为简化设计,德州仪器新推出了集成互锁通道的ISO6760L,除了具有5kV等级增强型绝缘的优秀隔离性能,内部还集成了三对互锁隔离通道, 非常适合IPM的隔离驱动场合,典型应用框图如下:

图11集成互锁的ISO6760L应用框图
本文针对桥式电路在不同驱动器下的互锁电路实现进行了讨论,包括光耦驱动器、半桥驱动器以及IPM集成功率模块等常见驱动器件。在实际应用中可根据不同驱动器类型选择对应的互锁电路,针对半桥驱动器以及IPM,可使用德州仪器集成互锁功能的半桥驱动和数字隔离器ISO6760L进行简化设计。
来源:TI
作者:Captain Luo