ADRF5721-EVALZ 是一款 4 层评估板。顶层和底层铜箔厚度为 0.5 oz(0.7 mil),内层为 1.5 oz(2.2 mil),层间由 dielectric 材料隔开。该评估板的叠层结构如图 27 所示。

(注:图中展示了各层铜箔厚度及 dielectric 材料厚度,具体参数为:顶层/底层 0.5 oz(0.7 mil),内层 1.5 oz(2.2 mil),总厚度 62 mil, dielectric 材料厚度 12 mil)
所有射频(RF)和直流(dc)走线均布置在顶层铜层,而内层和底层为接地平面,为 RF 传输线提供稳定的接地参考。12 mil 的 dielectric 材料为高频性能提供了 optimal 特性。中层和底层 dielectric 材料提供机械强度。板的总厚度为 62 mil,允许在板边缘安装 2.4 mm RF 连接器。
RF 传输线采用共面波导(CPWG)模型设计,迹线宽度为 16 mil,接地间距为 6 mil,特性阻抗为 50 Ω。为实现 optimal 的 RF 和热接地,在传输线和封装周围布置了尽可能多的过孔。
通过校准,可以利用 ADRF5721-EVALZ 评估板消除板损影响,从而确定 IC 引脚处的器件性能。图 28 显示了 ADRF5721-EVALZ 评估板的典型板损(THRU)、嵌入插入损耗和去嵌入插入损耗。

(注:图中曲线展示了 THRU 损耗、嵌入插入损耗和去嵌入插入损耗随频率(GHz)的变化趋势)

图 29. 评估板布局(顶视图)
(注:图中为评估板的顶视图照片,展示了元件、RF 连接器及关键走线布局)
两个电源端口连接到 VDD 和 VSS 测试点(TP1 和 TP2)。接地参考迹线连接到 GND 测试点(TP4)。在 VDD 和 VSS 上,使用 100 pF 旁路电容滤除高频噪声。此外,还预留了额外的未贴装电容位置,可根据需要添加。
所有数字控制引脚通过 2.4 kΩ 串联电阻连接到数字迹线。预留了 RC(电阻-电容)滤波器位置,有助于消除直流耦合噪声。ADRF5721 在评估时未使用外部 RC 滤波器,输出端口上的串联电阻和短路电容未贴装。
RF 输入和输出端口(ATTIN 和 ATTOUT)通过 50 Ω 传输线连接到 2.4 mm RF 连接器(分别为 J1 和 J2)。这些是高频 RF 连接器,通过接触片固定在板上。
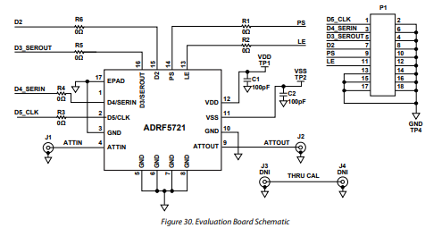
校准线连接未贴装的 J3 和 J4 连接器。该传输线用于在评估环境条件下估算 PCB 的损耗。ADRF5721-EVALZ 评估板的原理图如图 30 所示。

